6'7Zuckerburg

6'7Zuckerburg

0-day streak
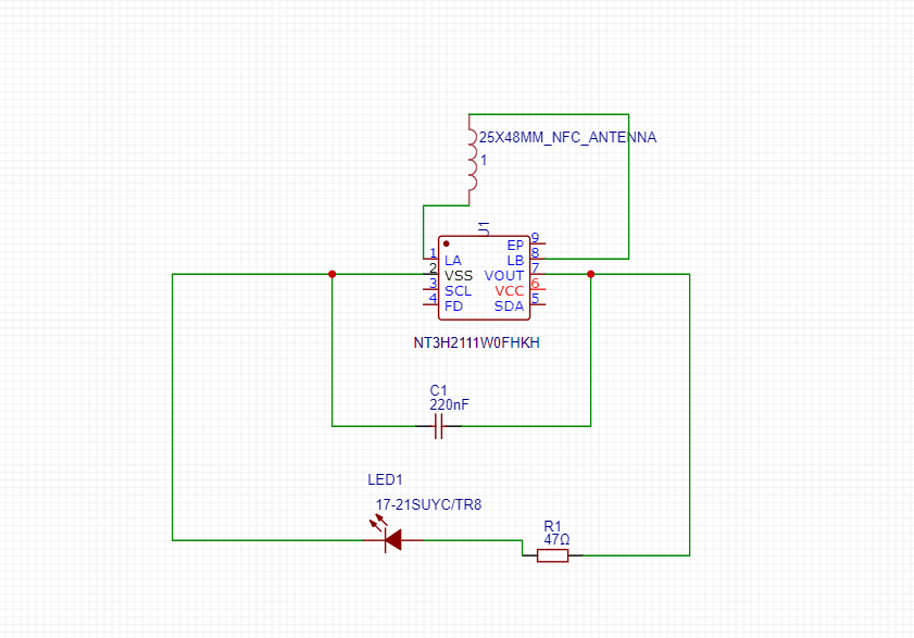
Begining of a PCB board with the ability to share Instagram, Linkedin, and SnapChat profiles with the website being indicated by a different colored LED (to be implemented) following hte tutorial currently but thats just for a baseso i can expland on this. github.com/RapidAgent4/PCB-NFC-keycard-linkSender
https://scrapbook-into-the-redwoods.s3.amazonaws.com/04fded9b-a1b6-437f-93df-c0bf6f286f8b-image.pnghttps://scrapbook-into-the-redwoods.s3.amazonaws.com/895a02ef-25f4-4350-bcb7-94189326329a-image.png
instagram emoji
pcb emoji
github emoji
summer-of-making emoji
The Cambrian explosion of life on Earth.
https://cloud-lp0r5yk68.vercel.app/proteinlikes.png
The Big Bang begins the universe.
https://cloud-lp0r5yk68.vercel.app/vlq9pc5vdgqgcfxxsuucaq-1024-80.jpg