NicholasWest

NicholasWest

0-day streak
https://scrapbook-into-the-redwoods.s3.amazonaws.com/4d382cba-75ba-45f5-b369-955cfcd9e8d2-screenshot_2024-08-21_140753.pnghttps://scrapbook-into-the-redwoods.s3.amazonaws.com/009f3c5c-04fc-4a53-9ccc-e5d1fbaad99c-screenshot_2024-08-21_122925.png
github emojisummer-of-making emojipcb emoji
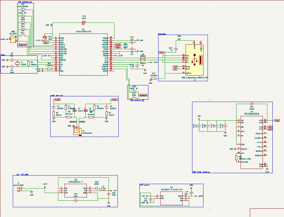
#arcade step #1 of my usb fast charging and audio PCB is done! After this I'll have to find parts, design the pcb, then get it fabbed 👀
https://scrapbook-into-the-redwoods.s3.amazonaws.com/a6ee9c56-f080-48c1-bf07-250eb8740a4c-image.png
pcb emojisummer-of-making emoji
#arcade I've made a lot of progress on my pico cluster project, and all the component parts are working, but unfortunately due to RP2040 weirdness it doesn't entirely work. Still though, here's a demo video showing the upload and the attempt of running the program on the sub pico, and subsequent failure. Along the way I at least learned about linking, the ARM isa, GDB, and CMake! github.com/28add11/PicoCluster
https://scrapbook-into-the-redwoods.s3.amazonaws.com/172fec70-be5d-4a66-962a-6199d1bd92dc-image.png
summer-of-making emojigithub emoji
#arcade progress has been made on my pi pico cluster compute project! There's now a full memory interface, allowing a main pico to use the memory space of a sub pico. From here I need a way to get the main to run code on the sub 👀 github.com/28add11/PicoCluster
https://scrapbook-into-the-redwoods.s3.amazonaws.com/8726c0f8-6a80-4073-b62b-45646aee70de-image.pnghttps://scrapbook-into-the-redwoods.s3.amazonaws.com/42d9dd8d-44a1-4a23-8417-34ac2021cf7c-image.pnghttps://scrapbook-into-the-redwoods.s3.amazonaws.com/8408c888-4bd8-420c-9ba5-9b48b31855bf-pxl_20240802_052043389.jpg
🚀summer-of-making emojigoose-honk-technologist emojigithub emoji
#arcade finally got two Raspberry Pi Picos to talk with each other, and although it's just a simple "Ping" right now its a good start! github.com/28add11/PicoCluster
https://scrapbook-into-the-redwoods.s3.amazonaws.com/b7a13065-28db-4810-97b9-4229f845a605-image.pnghttps://scrapbook-into-the-redwoods.s3.amazonaws.com/55737cce-9cef-47a3-81a1-898ae73dffef-pxl_20240708_004009359.jpg
summer-of-making emojigithub emoji
https://scrapbook-into-the-redwoods.s3.amazonaws.com/f5b2997e-b0bb-4fcd-bb7c-ada55f53f85d-image.png
summer-of-making emojigithub emoji
https://scrapbook-into-the-redwoods.s3.amazonaws.com/150fb425-3c01-4b07-9646-d78c72b67f51-image.pnghttps://scrapbook-into-the-redwoods.s3.amazonaws.com/bb4a8873-064a-4c1c-8bff-e07b7811ee38-image.pnghttps://scrapbook-into-the-redwoods.s3.amazonaws.com/e62edf66-db9c-42c0-8ee2-62355b956dc2-pxl_20240705_225233706.jpg
summer-of-making emojigithub emoji
https://scrapbook-into-the-redwoods.s3.amazonaws.com/faf31b8b-fa96-45c6-819b-4677eea69ef0-image.pnghttps://scrapbook-into-the-redwoods.s3.amazonaws.com/583e9f94-f130-4256-b609-b08c82cbac59-image.pnghttps://scrapbook-into-the-redwoods.s3.amazonaws.com/6351ef67-928e-428f-80de-1e8365e5a8e2-image.png
c emojisummer-of-making emojigithub emojipython emoji
https://scrapbook-into-the-redwoods.s3.amazonaws.com/a5a078a8-c9dc-41f5-aefe-7ea22c0a354f-image.png
summer-of-making emojiscrappy emojigithub emoji
https://scrapbook-into-the-redwoods.s3.amazonaws.com/862c38fe-8467-48a5-9273-02caae37b4b6-image.png
summer-of-making emoji
Version 2 of my LED board is done! Osage on the back included... I have a few ideas to develop it further, I'll keep this channel updated if I do, even though it wont be from the grant lol
https://scrapbook-into-the-redwoods.s3.amazonaws.com/985ded5f-f13e-4bea-9439-99e30d336fdb-board2.jpg
wom emoji
Look what arrived! Thanks for this awesome opportunity, version two is in the works 👀
onboard emoji💖wom emoji