onboard emoji

Posts tagged with :onboard:

karmanyaahm
@karmanyaahm0
I ordered it! (using the remainder of my onboard grant finally, remind me to push files to the repo)
https://scrapbook-into-the-redwoods.s3.amazonaws.com/ed20f769-44b7-4750-b7d9-41ef7f83926b-image.png
summer-of-making emojionboard emojipcb emoji
karmanyaahm
@karmanyaahm0
I played around with kimotor
https://scrapbook-into-the-redwoods.s3.amazonaws.com/abc6ccdd-198f-4f9b-8d1c-85cc340ac0b3-image.png
summer-of-making emojipcb emojihardware emojionboard emoji
karmanyaahm
@karmanyaahm0
Chessbot controlboard PCBs arrived from JLC today and I was able to assemble one enough to have one axis moving!!!
https://scrapbook-into-the-redwoods.s3.amazonaws.com/a2da2024-1915-4ab4-ab49-314136eaf3b6-rn_image_picker_lib_temp_005c14c8-9b93-4344-9fa1-8d4fd82c0b55.jpghttps://scrapbook-into-the-redwoods.s3.amazonaws.com/310d00dd-93a0-4202-9d89-6f761c992d3c-pxl_20240620_053923226.jpg
spring-of-making emoji๐Ÿ“ฆassemble emojionboard emojipcb emoji
24c02
@24c020
i was looking for something to spend the rest of my OnBoard grant on, and i noticed JLC is doing a ridiculously cheap special offer on unassembled flex PCBs... so here's a new take on an old jam! standard US business card size, ~thickness of cardstock? that NTAG IC is probably gonna be a pain with no stencil, and i'm hoping that the antenna math checks out :rac_peefest:
https://scrapbook-into-the-redwoods.s3.amazonaws.com/c50759b4-0d92-4238-857b-0e5846a3b79f-screenshot_2024-06-19_at_9.56.15___pm.pnghttps://scrapbook-into-the-redwoods.s3.amazonaws.com/26483242-5878-46fd-950c-de516a53a40b-screenshot_2024-06-19_at_9.56.06___pm.png
spring-of-making emojipcb emojionboard emoji
karmanyaahm
@karmanyaahm0
Also thanks to Rebecca and Hikari from JLCPCB I was able to get Chessbot's controlboard sponsored, and it's being manufactured!
https://scrapbook-into-the-redwoods.s3.amazonaws.com/f350249e-02e8-47ba-b17d-ecfd01c57620-screenshot_20240614-140005.png
spring-of-making emojipcb emojionboard emojihardware emoji
EvanGan
@EvanGan0
Day 46 of #100-days-in-public. Today I got back on track and continued to route my PCB! I made a LOT of progress. After manual routing for quite a few hours I am beginning to understand what @karmanyaahm meant when they said "routing is art." The board currently sits at 26 x 45 millimeters but I have a few ideas on how to make it smaller...
https://scrapbook-into-the-redwoods.s3.amazonaws.com/1f595316-d538-4d25-a760-1005dc45aa75-screen_shot_2024-03-31_at_8.46.11_pm.png
pcb emojionboard emojispring-of-making emoji๐ŸŽจslack emoji
Averse
@Averse0
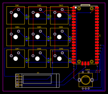
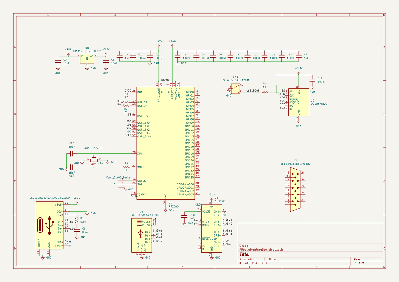
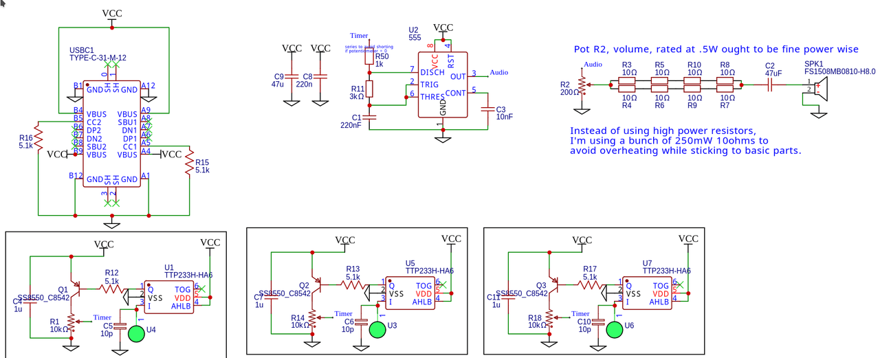
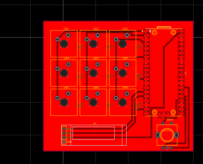
working on this RP2040-based text adventure microcontroller that is still a WIP(worked on this for #hack-hour)
https://scrapbook-into-the-redwoods.s3.amazonaws.com/0b79e736-d3bb-443b-93e2-b544b1e1fe3b-image.png
hardware emojionboard emoji๐Ÿ‘€
CassidyCodes
@CassidyCodes0
My pcbs came :yippee: !!!!!
https://scrapbook-into-the-redwoods.s3.amazonaws.com/db6cf34f-df54-4da4-b91c-ddf69c42f9ed-img_0879.jpg
spring-of-making emojipcb emojionboard emoji
CassidyCodes
@CassidyCodes0
JLPCB PCB UPDATE: | Keep Posted Guys In A While I Will Post Images of my club making their pcb's for #onboard |
https://scrapbook-into-the-redwoods.s3.amazonaws.com/9ff63cfc-9f6e-4fd4-9837-1b24b4adb406-image.png
pcb emojionboard emojihackclub emoji๐ŸŽ’tw_school_satchel emojiwom emoji
cupcakes
@cupcakes0
Working on my PCB workshop! ๐Ÿฅง
https://scrapbook-into-the-redwoods.s3.amazonaws.com/37aa39f9-0934-4351-93bb-387f5b8e586f-image.png
wom emojionboard emojipcb emoji
KarthickArun
@KarthickArun0
Working on a new PCB now !! ps. its called HackFuel (hint: has to do with batteries)
https://scrapbook-into-the-redwoods.s3.amazonaws.com/7926c15b-e1aa-4cf0-96a3-3d2e6c9215b9-image.pnghttps://scrapbook-into-the-redwoods.s3.amazonaws.com/699d4419-07e3-4115-8e81-fa213a13bfec-screenshot_2024-01-13_at_3.59.38___pm.png
๐Ÿ‘€onboard emoji
KarthickArun
@KarthickArun0
My PCBs came !!!! Only thing is that I kinda regret not making the quote or title silk screen and bigger but other than that itโ€™s great
https://scrapbook-into-the-redwoods.s3.amazonaws.com/4900d6b5-ee92-4ac3-87c2-ff39bb19e51a-image_from_ios.jpghttps://scrapbook-into-the-redwoods.s3.amazonaws.com/a2114729-671e-4c9c-84ca-8fc48ffb0048-image_from_ios.jpghttps://scrapbook-into-the-redwoods.s3.amazonaws.com/bf1a1e6a-859a-491a-90af-fe1a2a0f775c-image_from_ios.jpg
onboard emoji๐ŸŽ‰
karmanyaahm
@karmanyaahm0
I melted my favorite ruler running tests for #trident ๐Ÿ˜ญ
https://scrapbook-into-the-redwoods.s3.amazonaws.com/855326e7-76a8-4986-bd36-8d5ff316d946-img_20231229_002937.jpg
onboard emojielectric emojiduck-duck-dino-orpheus emoji
NicholasWest
@NicholasWest0
Look what arrived! Thanks for this awesome opportunity, version two is in the works ๐Ÿ‘€
wom emojionboard emoji๐Ÿ’–
tacy
@tacy0
robotics, shipped #secret-santa, soldered a pcb, and desoldered the same pcb as i put the resisters on wrong.
https://scrapbook-into-the-redwoods.s3.amazonaws.com/a2a02b0c-257e-415a-9bb3-6f2cd54edac3-photo_dec_14_2023__1_.jpghttps://scrapbook-into-the-redwoods.s3.amazonaws.com/fab825a3-e257-4eee-8ca0-88802c277169-dec_14_photo.jpghttps://scrapbook-into-the-redwoods.s3.amazonaws.com/f8406a41-baa8-4037-8249-b1e0bfe1ea01-dec_14_photo__1_.jpghttps://scrapbook-into-the-redwoods.s3.amazonaws.com/5d498e10-05c0-420b-8d6b-8ece3207ef7e-photo_dec_15_2023__1_.jpg
๐Ÿค–๐ŸŽ…onboard emojipcb emoji
karmanyaahm
@karmanyaahm0
My OnBoards are arriving soon!!!
https://scrapbook-into-the-redwoods.s3.amazonaws.com/0ccc5e18-95ac-4353-8784-dcc1788d7f4d-screenshot_20231205-153244.png
onboard emojiduck-duck-dino-orpheus emoji
polypixeldev
@polypixeldev0
working on sd card for spade (sprig firmware) here's a screenshot of sprig schematic since it looks better than the 10 CMakeLists.txt files I'm working with also because I need to find GPIO pins #100-days go picasso :picasso:
https://scrapbook-into-the-redwoods.s3.amazonaws.com/d6999a22-0199-4c28-9993-bb161ce8fec1-image.png
sprig-dino emojionboard emoji๐Ÿ’–
ky200617
@ky2006170
finished up schematic! Still need to do a double check. Main things worked on: โ€ข Calculating gain for amplifier โ€ข Adding voltage regulator โ€ข Adding resistances for LEDs
https://scrapbook-into-the-redwoods.s3.amazonaws.com/b9545497-abe6-4726-928e-da7289677611-image.pnghttps://scrapbook-into-the-redwoods.s3.amazonaws.com/842b6b19-7e42-452b-a1df-a77d2dce91a1-image.pnghttps://scrapbook-into-the-redwoods.s3.amazonaws.com/8e34a8f7-d3a7-4882-849f-4145eb951cf9-image.png
eyes_shaking emojionboard emoji
vik
@vik0
getting started on hacking/upgrading the sprig!
https://scrapbook-into-the-redwoods.s3.amazonaws.com/90113543-0ddd-4dac-97ac-d9eaff66b513-image.png
sprig-dino emojionboard emoji
tacy
@tacy0
just finished the pcb and schematic design of my breadboard protoype
https://scrapbook-into-the-redwoods.s3.amazonaws.com/021fd8a7-f7e1-49f1-b555-ed2ea7a1d5bb-screenshot_2023-11-28_at_19.15.31.pnghttps://scrapbook-into-the-redwoods.s3.amazonaws.com/901facd4-9616-437d-b6af-1e2a41573cc9-screenshot_2023-11-28_at_19.16.16.pnghttps://scrapbook-into-the-redwoods.s3.amazonaws.com/b6c48502-1201-490f-8498-2c33262d06bf-screenshot_2023-11-28_at_19.14.31.png
pcb emojionboard emoji๐Ÿ‘€
Averse
@Averse0
More progress on my Uno compatible board! Thinking about switching the MCU for a more powerful one(thanks to @V205 in #hardware for suggesting that I switch).
https://scrapbook-into-the-redwoods.s3.amazonaws.com/cb8cd0ae-8988-4810-9e7c-40ca66eb91e1-screenshot_from_2023-11-28_16-14-58.png
thinking emojihardware emojionboard emoji
Averse
@Averse0
Unfinished wiring for USB-to-serial chip(ATmega16U2-MU) for my Arduino Uno compatible board I'm making!
https://scrapbook-into-the-redwoods.s3.amazonaws.com/bfcc7c67-955c-4f51-9086-d02889fb20ef-screenshot_from_2023-11-27_16-46-08.png
hardware emojionboard emoji
tacy
@tacy0
nfc cards working with contact sharing now! cross platform as well
https://scrapbook-into-the-redwoods.s3.amazonaws.com/faa67f7f-f642-4a51-befb-443b44b4326e-photo_on_11-26-23_at_14.04__4.jpg
upvote emoji๐Ÿ’–onboard emoji
BrightLi
@BrightLi0
Finally was able to make my pcb work with iphones!
https://scrapbook-into-the-redwoods.s3.amazonaws.com/e6787cae-8874-4347-88ad-a4ee3fabc249-20231124_154604.jpg
onboard emojipcb emoji
vik
@vik0
what is this? iteration number 3?
https://scrapbook-into-the-redwoods.s3.amazonaws.com/f65b64ba-cfd0-48b3-8b29-5dcafcde972a-image.png
onboard emojipcb emoji
karmanyaahm
@karmanyaahm0
Electronic Piano PCB ordered! Jam coming soonโ„ข. The gold/silver/circular pads are surfaces connected to capacitive touch sensors (they detect your finger by how it forms a capacitor with the circuit). I have different layers on those to experiment with which finish works best for touch detection in this design. But whenever each key detects touch, it allows the capacitor of the 555 timer (a frequency generator) to be charged at a rate determined by the variable resistor for that key (the potentiometers are at the top). Those potentiometers can be tuned to allow for different frequencies for each key. Then, the 555 timer outputs a signal into the speaker circuit, which you can then hear! What are your cool name ideas for this PCB? The best suggestion gets to be the jam title!
https://scrapbook-into-the-redwoods.s3.amazonaws.com/b0f4069c-1d9f-4d4b-b135-8344a2c29cf3-image.pnghttps://scrapbook-into-the-redwoods.s3.amazonaws.com/a5520717-359c-4657-9c19-1d267fe3fdd4-image.png
๐ŸŽนcooll-dino emojiduck-duck-dino-orpheus emojipcb emojionboard emoji
ShawnMalluwa-U04BBP8H9FA
@ShawnMalluwa-U04BBP8H9FA0
threw together this PCB for my stylophone project! wanted to get a solid version of the adjustable wave-making-circuit-thing printed. if this works (which it hopefully should aha) i will get the full stylophone printed
https://scrapbook-into-the-redwoods.s3.amazonaws.com/e79d4d9d-05ce-4048-a266-e0696f88f8ea-image.png
pcb emojionboard emoji
ShawnMalluwa-U04BBP8H9FA
@ShawnMalluwa-U04BBP8H9FA0
taking the onboard pill once more, doing a second iteration of a PCB i did before even working at HQ. had some holes the wrong size on my first design. I should probably do a pull request
https://scrapbook-into-the-redwoods.s3.amazonaws.com/b86303e5-341a-4440-8c1f-eaf5255d7bb8-image.png
pcb emojionboard emoji๐ŸŽจeyes_shaking emojipr emoji
SophiaPung
@SophiaPung0
Weโ€™re finally able to share the high level schematic for the board (we have many more lower levels to the schematic hierarchy)!! A huge shoutout to our team @jc @HenryBass-U02KEJ8T6D8 @Cheru, and @NilaRam for ALL the hard work we put in this week!!:index_pointing_at_the_viewer: ๐Ÿ”ฅ Also a huge shoutout to everyone who helped us, fed us, and housed us (@ThomasStubblefield + @ImDeet-U045B4BQ2T0) this week. Thank you to @KaraMassie and @msw for coordinating with us, and helping us through the logistics for this project. Thanks @NickyCase, @malted, @kognise, @belle, @karina) for hanging out with us this week, and keeping our spirits high. Next sprint we plan to write a programmable multilayer convolution layer NN using wavelet transforms. Stay tuned for our progress next sprint (December 26th-1st), and come to our demo day on New Yearโ€™s day if youโ€™re around (or tune in via zoom). Thanks everyone who joined and participated in this channel, and follow our Twitter so see the memes we post from the week (OpenAI board memes, touching grass, team sink + more๐Ÿ˜). 3-2-1 MMI!!!!!!!
https://scrapbook-into-the-redwoods.s3.amazonaws.com/bd7627e6-e726-494d-8a3c-a693ed83e816-img_6368.jpg
twitter emojizoom emojionboard emoji
ky200617
@ky2006170
Making Candy Cane PCBs for #onboard! Already on my Christmas/holiday spotify grind.
https://scrapbook-into-the-redwoods.s3.amazonaws.com/cbb6aa34-877b-467b-8d3b-f6a3c78a3514-image.pnghttps://scrapbook-into-the-redwoods.s3.amazonaws.com/6ad1c9cd-0e94-4015-b8c5-796c28631218-image.png
onboard emoji
BrightLi
@BrightLi0
My hacker card pcb has arrived!!
https://scrapbook-into-the-redwoods.s3.amazonaws.com/417c66d8-12dc-477f-8148-b1de1106812e-20231124_154604.jpghttps://scrapbook-into-the-redwoods.s3.amazonaws.com/b32be182-b5ef-4b51-8afb-dada117b18aa-20231124_154544.jpghttps://scrapbook-into-the-redwoods.s3.amazonaws.com/5b943394-92be-4317-b3a1-e784277357da-20231124_154516.jpg
ultrafastparrot emojipcb emoji๐Ÿ“ฆonboard emoji
tacy
@tacy0
my PCBs came for #onboard!!!
https://scrapbook-into-the-redwoods.s3.amazonaws.com/e1794363-38e1-456c-99da-4dd6a9264daa-nov_24_photo.jpghttps://scrapbook-into-the-redwoods.s3.amazonaws.com/967d7775-8d92-4d2c-86a6-7ec21ca6d9b3-pxl_nov_24_photo.jpghttps://scrapbook-into-the-redwoods.s3.amazonaws.com/da54b056-9a94-43ce-8e1d-9cf94edc614d-photo_nov_24_2023.jpghttps://scrapbook-into-the-redwoods.s3.amazonaws.com/659d9e1b-fe75-4673-a0b6-93dc6b693ace-photo_nov_24__2_..jpghttps://scrapbook-into-the-redwoods.s3.amazonaws.com/7fd240eb-79e7-490b-9a06-08796e0b37e9-photo_nov_24__1_..jpghttps://scrapbook-into-the-redwoods.s3.amazonaws.com/6c816896-8657-4474-b2cc-1922d39b3f5e-photo_nov_24.jpg
pcb emojiultrafastparrot emojionboard emoji
tacy
@tacy0
PCB!!
https://scrapbook-into-the-redwoods.s3.amazonaws.com/35cd9842-8cd4-4f55-9a49-82e2c71a85fa-screenshot_2023-11-24_at_09.54.27.png
pcb emojionboard emoji
karmanyaahm
@karmanyaahm0
slowly coming along - slower than expected, but should order early tmrw
https://scrapbook-into-the-redwoods.s3.amazonaws.com/f8a09792-b738-4cc1-a303-1d4150f045ee-image.pnghttps://scrapbook-into-the-redwoods.s3.amazonaws.com/4c41aed3-fff6-4fba-9d1a-88970d8d2176-image.pnghttps://scrapbook-into-the-redwoods.s3.amazonaws.com/38ae594a-0eb3-43d7-9cff-af9181d59835-image.png
duck-duck-dino-orpheus emojionboard emoji
vik
@vik0
the macropad i built for my jam is done! it features 9 kailh grey switches, a rotary encoder, and an OLED screen
https://scrapbook-into-the-redwoods.s3.amazonaws.com/3aca1e90-035a-4027-9176-fa9071c3a85c-image.png
scrappy emojionboard emoji
jc
@jc0
day #3 of #bci! today was definitely more goal-focused vs. more research-focused over the last two days: finish the pcb, get a pcb bill of materials, have a meeting with 1517, and continuing to finish my attempt to explain what we're doing. today was another great day ( ;) yes i've said that over the last two days because it has genuinely been so much fun): i spent the first half of the day getting a bill of materials using the jlcpcb plugin on kicad (cost for 2 assembled boards: ~$300), then spent the second half of the day working together with @Cheru to design the usb to uart converter for transferring data between the microcontroller, and of course, an amazing meeting with this really cool guy from 1517 fund who gave us some great advice that we spent like an hour talking about. unfortunately pcb is not done but i'm going to do a lot more work on it tomorrow so we're on track to finish on friday! (the trick is referencing like three datasheets/schematics at any given time.) sadly don't have too much notes today but here is the short draft of my attempt to explain what we're doing: cloud-d4hdmkpwy-hack-club-bot.vercel.app/0bci.pdf (this is part of #100-days! join us over there, we're working on cool stuff like #something-on-a-bus-this-summer and #toriel-dev!)
https://scrapbook-into-the-redwoods.s3.amazonaws.com/db8f6d0b-c490-468e-ae50-f2cf7443d254-screenshot_2023-11-23_at_9.36.11___am.pnghttps://scrapbook-into-the-redwoods.s3.amazonaws.com/f6b87db0-37d1-45a8-a3f9-c7b94c97331e-screenshot_2023-11-23_at_9.35.40___am.png
pcb emojionboard emoji
vik
@vik0
hi hackclub. today i made a sandwich and another (more circuit-y) sandwich. Only one of them is gonna be in a future jam though
https://scrapbook-into-the-redwoods.s3.amazonaws.com/ff47df39-65d5-4a71-abb9-8ab6f071036c-img_2093.pnghttps://scrapbook-into-the-redwoods.s3.amazonaws.com/46ba5644-30af-41b4-b1fa-1d4a84c53960-img_2092.jpg
๐Ÿ’–upvote emojipcb emojionboard emoji
karmanyaahm
@karmanyaahm0
This is a 555 timer driven speaker, and the RC on the 555 timer charges up at different rates (the Timer label) based on which 'key' is connected. The keys are the individual boxes, each of which has a capacitive touch sensor IC that connects its potentiometer to the 555 timer label, which then charges up the RC based on the potentiometer value (the speed of charging changes the frequency). Basically a capacitive keyboard.
https://scrapbook-into-the-redwoods.s3.amazonaws.com/440b293b-432d-49bc-88d8-938fcec23b1b-image.png
duck-duck-dino-orpheus emojionboard emojipcb emoji
jc
@jc0
day 2 of #bci! today my goals were to get the hang of using kicad, understand the schematic of openbci's cyton board (which is, along with hackEEG and piEEG, the basis for a lot of our understanding of what exactly happens in EEG boards) and spin up a bill of materials for everything going in our pcb. i got to the first two and didn't do the last one (although i will eventually get to it!), but i had a lot of fun! today was another great day because this is the most fun i've had in a while building shtuff (among other things: deciding who would be who in the openai drama, the f*ckboard, dinner at steve). tomorrow's goal is to spend the whole day just building the actual pcb (and then spend thanksgiving off?) we're building this out in the open so my daily notes are all here: cloud-ckujstd4d-hack-club-bot.vercel.app/0jc_0e4ee6c5e5e546ce910bda3e3ad2ac10.pdf (this is part of #100-days! join us over there, we're working on cool stuff like #apocalypse and #dallas-day-of-service!)
https://scrapbook-into-the-redwoods.s3.amazonaws.com/6407391d-66a5-4973-8b8e-afe1eaaf94b5-screenshot_2023-11-21_at_11.18.52___am.pnghttps://scrapbook-into-the-redwoods.s3.amazonaws.com/7de1db79-cac0-45a7-9af5-7da26d5305f3-screenshot_2023-11-21_at_11.18.21___am.pnghttps://scrapbook-into-the-redwoods.s3.amazonaws.com/2cb4c14c-e8c4-4e51-89dc-6f292130d9ae-screenshot_2023-11-21_at_11.19.17___am.pnghttps://scrapbook-into-the-redwoods.s3.amazonaws.com/2ba33fad-b780-4157-965c-2e786b3cb717-img_6118.jpghttps://scrapbook-into-the-redwoods.s3.amazonaws.com/10c7427d-81ec-4411-9977-dba12bfa8d6a-schematic.jpeg
hackclub emojigoose-honk-technologist emojivercel emoji๐Ÿค–๐Ÿฆƒcooll-dino emoji๐Ÿง pcb emojionboard emoji
jc
@jc0
day 1 of #bci! i mostly got caught up on a bunch of things today (including, but not limited to: parts of the brain, eeg concepts like the 10-20 system, reading schematics, understanding what exactly weโ€™re doing including the process of actually designing the eeg circuit: electrodes -> ads1299 (including digital to analog converter) -> microcontroller -> computer for extra processing - so many black boxes weโ€™re trying to figure out!) and generally feel like iโ€™m ready to start playing around with kicad/observing tomorrow! today was a great day overall, although we think we could have focused a bit more and it still feels like i donโ€™t know anything. tomorrowโ€™s goal is to build shit which is the easiest way to understand stuff. we're building this out in the open so my daily notes are all here: cloud-6crgvlqrj-hack-club-bot.vercel.app/0jc_e4acbe3e3aff48778866059bb21c78be.pdf (this is part of #100-days! join us over there, we're working on cool stuff like #nanowrimo and #polyglot-warriors!)
https://scrapbook-into-the-redwoods.s3.amazonaws.com/61e0344a-f956-43b1-8524-b4505c4673f2-img_6073.jpg
pcb emoji๐Ÿง ๐Ÿค–cooll-dino emojigoose-honk-technologist emojithinking emojihackclub emojivercel emojionboard emoji
SamratBose
@SamratBose0
Hehe
https://scrapbook-into-the-redwoods.s3.amazonaws.com/c2b0c2e7-f519-4786-a2db-af01e53517ee-img_20231117_102504.jpghttps://scrapbook-into-the-redwoods.s3.amazonaws.com/80ceaeac-f5ec-4995-aac4-e986032123e4-img_20231117_102723.jpg
onboard emoji
adammakesthings
@adammakesthings0
Working on a top-secret pcb project ๐Ÿ‘€
https://scrapbook-into-the-redwoods.s3.amazonaws.com/11ef65e3-add7-4498-926b-aec1c45b437d-image.png
pcb emojionboard emoji
adammakesthings
@adammakesthings0
Started research work on a project with a friend for Onboard! USB 3.0 switcher (for keyboard) using multiplexer/analog switches, rp2040-based circuit for control, a display, and far too much RGB.
https://scrapbook-into-the-redwoods.s3.amazonaws.com/03f4be6a-fba3-4a9d-a024-193aa0d4846f-image.png
onboard emoji
IceChes
@IceChes0
You are welcome
https://scrapbook-into-the-redwoods.s3.amazonaws.com/b7913e92-76c8-44bc-9d48-efb0c438d55f-72030397147__2472cc86-2e96-4401-ab7c-b1a1fedee804.jpg
arduino-kit emojiarduinoorpheus emojionboard emoji
rowan
@rowan0
I took my first step in PCB design and made a hacker card! Tomorrow I plan on attempting to design a macropad/usb hub type device.
https://scrapbook-into-the-redwoods.s3.amazonaws.com/5e03870c-64da-427d-9adf-7001ddd8f625-image.png
pcb emojionboard emoji
tacy
@tacy0
Finished making my pcb hacker card. Now to try and design a lora communicator with no prior knowledge.
https://scrapbook-into-the-redwoods.s3.amazonaws.com/afb8492b-0372-4f30-b30f-465150bb13f6-screenshot_2023-10-28_at_09.55.46.pnghttps://scrapbook-into-the-redwoods.s3.amazonaws.com/7d250947-7a40-4833-b02b-fb9ce3f51a2e-screenshot_2023-10-27_at_22.29.07.pnghttps://scrapbook-into-the-redwoods.s3.amazonaws.com/34634b14-9567-465a-9f07-74fa5a95679e-screenshot_2023-10-27_at_22.29.02.png
pcb emojionboard emoji
ajs2
@ajs20
Some number of days remain until 2024. Iโ€™m working on a simple PCB whose use is a bit hard to explain (check #alex-needs-a-better-name-for-their-channel) but will be very useful in FRC. Hopefully Iโ€™ll be able to use #onboard to get it fabbed! (Gord house best house :gord:)
https://scrapbook-into-the-redwoods.s3.amazonaws.com/4af84e30-893f-4a55-b143-0bde83bf0c8e-image.png
pcb emojikicad emojifirst emojionboard emojisprig-dino emoji
Aram
@Aram0
Onboard cards came :ultrafastparrot:
https://scrapbook-into-the-redwoods.s3.amazonaws.com/6b9ed92f-bc21-4f66-a0cb-b8615359c20e-img_0115.jpg
onboard emojipcb emoji