vik

vik

0-day streak
day 4 of #10-days-in-public. today was the most if not the most unproductive day I've ever had. my kicad was slow (REALLY SLOW) on windows so i decided to switch to linux, but never really got to it so all i have are a bunch of documentation tabs open. also did a teeny bit of SAT practice. will actually work on the pcb sooner!!
https://scrapbook-into-the-redwoods.s3.amazonaws.com/539ab931-8827-43eb-83a8-5049da5599db-image.pnghttps://scrapbook-into-the-redwoods.s3.amazonaws.com/2786db43-aea9-4fc1-8ec2-d46ad657953c-image.pnghttps://scrapbook-into-the-redwoods.s3.amazonaws.com/d7a31ddd-9170-4913-bb90-a0a0337712b3-image.png
scrappy-retry emoji10daysinpublic emoji
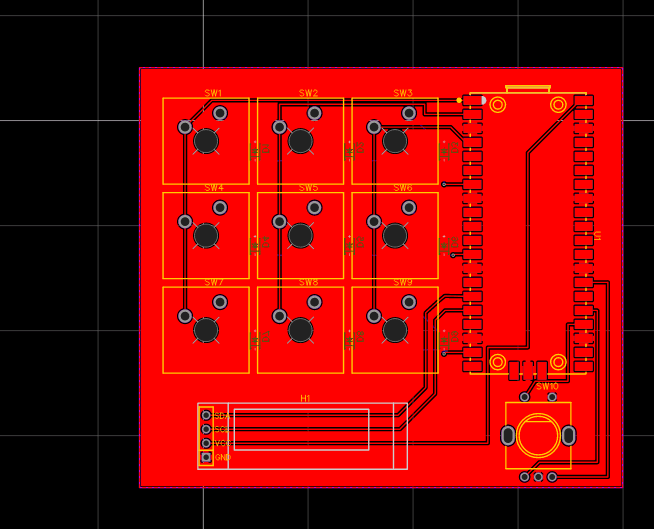
day 10 of #10-days-in-public. after a short design sprint v0 of the mechancial keyboard pcb is done. it's not my best work, and will probably get iterated more and more until i'm happy with it, but i'm pretty proud of what it is so far. thank you for @Aram for the challenge, which pushed me to actually get off my butt and design it haha!
https://scrapbook-into-the-redwoods.s3.amazonaws.com/34900798-8753-460d-91b4-b0212a2fc102-image.png
10daysinpublic emojipcb emojiwom emoji
day 9 of #10-days-in-public. vik rust arc starts now (just doing a refresher)
https://scrapbook-into-the-redwoods.s3.amazonaws.com/b9ec49b2-1d59-4b47-a2d5-5878e0f693e3-image.png
10daysinpublic emoji
day 8 of #10-days-in-public. hierarchical sheets are really fun once you get used to them (muxes are always on, don't come at me)
https://scrapbook-into-the-redwoods.s3.amazonaws.com/575d0d47-c6eb-44d3-acf4-b69b12faf699-image.pnghttps://scrapbook-into-the-redwoods.s3.amazonaws.com/adb8c33a-41b9-4a1d-9773-799df82c583d-image.png
10daysinpublic emoji
day 7 of #10-days-in-public. feeling less cooked today so i started work on my hall effect pcb. i dont kno if the low pass filter values are right (need to simulate in spice) and if the decoupling is right, but it's slowly coming together
https://scrapbook-into-the-redwoods.s3.amazonaws.com/bfc4d2a1-362f-408d-89ad-ba563fe837e1-image.pnghttps://scrapbook-into-the-redwoods.s3.amazonaws.com/bcc4b18b-5c85-4b70-ad30-c1dfefb35860-image.pnghttps://scrapbook-into-the-redwoods.s3.amazonaws.com/5a011d99-2ea4-4a24-bc8f-c1623c38e2fe-image.png
👀10daysinpublic emoji
Day 6 of #10-days-in-public. As @ShawnMalluwa-U04BBP8H9FA said i had one of the most stressful experiences trying to install a wayland arch linux setup. I ended up cutting my losses and moving back to windows. Today I made my very own footprint in kicad for my mechanical keyboard! Hopefully progress starts kicking up in the next few days!
https://scrapbook-into-the-redwoods.s3.amazonaws.com/dae33b2b-841e-4372-8642-0c6315b9bad8-image.jpg
10daysinpublic emoji
day 5 of #10-days-in-public. i felt really burnt out with my hall effect pcb so i tried some community outreach! HACKCLUB IS NOW IN THE RABBIT LABS DISCORD SERVER!!!! and i called a bunch of boba shops and starbucks all across the nation for onboard posters! thanks a lot to @zrl @HenHen @BrightLi and everyone who helped call!
https://scrapbook-into-the-redwoods.s3.amazonaws.com/dd4933b3-6114-4845-a69e-fa183b5b0cba-image.pnghttps://scrapbook-into-the-redwoods.s3.amazonaws.com/6ce224d8-86ce-4891-a766-0995bd140774-image.pnghttps://scrapbook-into-the-redwoods.s3.amazonaws.com/acbb55e7-538e-456e-9a9a-9b41ab6e1a7d-image.pnghttps://scrapbook-into-the-redwoods.s3.amazonaws.com/a2b53cb3-1002-4725-9c93-55b06d99fb2a-image.png
wom emoji10daysinpublic emojipcb emojidiscord emojiboba-parrot emoji
also worked on a lot of #onboard outreach on various niche discord servers. hack club is now AN OFFICIAL RESOURCE!!! on the keyboard atelier resource google sheet, and its just beginning of more to come!
https://scrapbook-into-the-redwoods.s3.amazonaws.com/86b50d49-f4f6-4982-909d-9dfa3fb9cdda-image.png
discord emojigoogle emojigoose-honk-technologist emojihackclub emojiwom emojipcb emoji
day 3 of #10-days-in-public. back to the drawing board on the hall effect keyboard pcb. turns out since the keys aren't soldered they NEED a case and front plate in order to work and can't run caseless like all my budget builds. also realized that your eyes get swollen after a gum/wisdom tooth surgery. gonna try usaco tommorow so wish me luck!!
https://scrapbook-into-the-redwoods.s3.amazonaws.com/ecfff2fe-052e-49fe-9663-5f57e6009b4e-image.pnghttps://scrapbook-into-the-redwoods.s3.amazonaws.com/59dac2ec-0cb6-4164-a81c-12c60221c6ea-image.pnghttps://scrapbook-into-the-redwoods.s3.amazonaws.com/564fa6ca-0348-4355-8834-2987bd54c429-image.png
10daysinpublic emoji
Day 2 of #10-days-in-public. i thought the wisdom teeth stuff would wear off quicker and i would be able to work. i was VERY wrong haha. created a pretty abstract todo list for the schematic and spent some time being delusional on buying a new laptop
https://scrapbook-into-the-redwoods.s3.amazonaws.com/717bb380-465e-42aa-a8e2-b87ea7e99048-image.pnghttps://scrapbook-into-the-redwoods.s3.amazonaws.com/0b4a76a5-a263-47d7-b5b3-52d58c755896-image.pnghttps://scrapbook-into-the-redwoods.s3.amazonaws.com/582fd87e-a34a-4af3-9f8c-bb08216ba59f-image.png
10daysinpublic emoji
day 1 of #10-days-in-public. i got my wisdom teeth removed so i couldn't really design anything. mostly was researching and looking at datasheets for hall effect switches and how to sense analog input from them
https://scrapbook-into-the-redwoods.s3.amazonaws.com/18af6fa9-fd4a-4069-b758-4d75cae1cc01-image.webphttps://scrapbook-into-the-redwoods.s3.amazonaws.com/52c57a11-c210-412c-8ae6-e1e45c7989cf-image.pnghttps://scrapbook-into-the-redwoods.s3.amazonaws.com/cd1ca4c1-0f80-4645-bc5f-b4fb06c02cd2-image.png
10daysinpublic emoji❤️
reading up for a project
https://scrapbook-into-the-redwoods.s3.amazonaws.com/ad001691-524a-43bb-b4a8-0f02f9fae65a-image.pnghttps://scrapbook-into-the-redwoods.s3.amazonaws.com/0df90848-5612-4ea1-bc19-33cbfd966e03-image.png
finishing up backlog
https://scrapbook-into-the-redwoods.s3.amazonaws.com/902ee1ab-26e9-42c4-a342-c197802d7bef-image.png
graduated from codeforces
https://scrapbook-into-the-redwoods.s3.amazonaws.com/20832345-d9ee-46e9-b7a4-63a803cb88d9-image.png
yay emoji
my 6502 emulator now has addressing modes and an actual read/write system
https://scrapbook-into-the-redwoods.s3.amazonaws.com/dcb1ffe7-27e1-40bc-a170-5f99edecea38-image.png
wom emoji
picking up a project that seems hard
https://scrapbook-into-the-redwoods.s3.amazonaws.com/75f3105d-f739-4c08-b83c-a9765b9665ce-image.png
i love it when my pookie Espressif Systems gives me organized kicad files to use
https://scrapbook-into-the-redwoods.s3.amazonaws.com/6c994c57-2422-4924-9548-17bd078dcd4b-image.png
internetexplorer emoji
ahhhhh development days
https://scrapbook-into-the-redwoods.s3.amazonaws.com/8d750631-3b60-45cc-b063-be59960d73ce-image.png
same emoji
clean desk
https://scrapbook-into-the-redwoods.s3.amazonaws.com/b4fe65dc-98e2-4893-9de1-522a4e12863e-img_2177.jpg
familiar faces on the journal
https://scrapbook-into-the-redwoods.s3.amazonaws.com/0bb82e74-c1e4-4d71-85bf-110fae1d658c-img_2141.jpg
🤖
upgraded light source wooo!!
https://scrapbook-into-the-redwoods.s3.amazonaws.com/f170bfa9-d70d-4927-9e33-0330321d365b-img_2134.jpg
aghhh research essays are so tough
https://scrapbook-into-the-redwoods.s3.amazonaws.com/2ddf09e9-b30d-4d2b-a321-6fc4f2c5329f-img_2130.jpg
final schoolwork sprints - hopefully this break can be dedicated to finishing a bunch of projects here and personally
https://scrapbook-into-the-redwoods.s3.amazonaws.com/5b6d6ae6-3ac9-47bf-926c-18ecd9415397-img_2129.jpg
blobhypedance emoji
progress being made slowly
https://scrapbook-into-the-redwoods.s3.amazonaws.com/1db05450-9b07-471e-ad31-9dbbf78b82e4-image.png
first AOC
https://scrapbook-into-the-redwoods.s3.amazonaws.com/80f06d3f-7d58-4730-9607-3bf00737ac7f-image.png
chem working wooo
https://scrapbook-into-the-redwoods.s3.amazonaws.com/b80357cd-5e9e-4fb3-a17e-da638fe1d04c-image.png
getting started on hacking/upgrading the sprig!
https://scrapbook-into-the-redwoods.s3.amazonaws.com/90113543-0ddd-4dac-97ac-d9eaff66b513-image.png
sprig-dino emojionboard emoji
did not realize i had school tommorow
https://scrapbook-into-the-redwoods.s3.amazonaws.com/8938fa15-2b45-4a9d-82da-5f3200acf3b8-image.png
what is this? iteration number 3?
https://scrapbook-into-the-redwoods.s3.amazonaws.com/f65b64ba-cfd0-48b3-8b29-5dcafcde972a-image.png
onboard emojipcb emoji
planned on stickerbombing the journal i wanna use to organize my life and realized that i don’t have as many stickers as i thought i did
https://scrapbook-into-the-redwoods.s3.amazonaws.com/6a37c279-593e-4866-9924-23c10f94409b-img_2095.jpg
stickers emoji
the macropad i built for my jam is done! it features 9 kailh grey switches, a rotary encoder, and an OLED screen
https://scrapbook-into-the-redwoods.s3.amazonaws.com/3aca1e90-035a-4027-9176-fa9071c3a85c-image.png
scrappy emojionboard emoji
hi hackclub. today i made a sandwich and another (more circuit-y) sandwich. Only one of them is gonna be in a future jam though
https://scrapbook-into-the-redwoods.s3.amazonaws.com/ff47df39-65d5-4a71-abb9-8ab6f071036c-img_2093.pnghttps://scrapbook-into-the-redwoods.s3.amazonaws.com/46ba5644-30af-41b4-b1fa-1d4a84c53960-img_2092.jpg
💖upvote emojipcb emojionboard emoji
self host go brrrr
https://scrapbook-into-the-redwoods.s3.amazonaws.com/12c6cef7-8cba-415f-8f64-9f8570011134-image.png
documentation day
https://scrapbook-into-the-redwoods.s3.amazonaws.com/ba75cd21-cedf-4933-ae6f-d129c9ea0f74-image.png
https://scrapbook-into-the-redwoods.s3.amazonaws.com/addc5074-4f0d-4cfc-a203-736f755d25fe-image.png
making it out of the breadboards with this one
https://scrapbook-into-the-redwoods.s3.amazonaws.com/c7640104-dc4e-4152-808a-8c50d3dd03b1-image.png
sprig came today! huge props and thanks to the team who made this possible
https://scrapbook-into-the-redwoods.s3.amazonaws.com/ddbe7be8-507e-4b8b-afe4-f0d2f37ea796-img_2087.jpg
❤️sprig-dino emoji
things im up to: -lots of calc homework -starting to grind competitive coding again (red coder by this time next year?!?!?!) -working on my website (not shown... still going through the design ideas
https://scrapbook-into-the-redwoods.s3.amazonaws.com/356c362b-0ab7-421c-b14e-256fc7962ab4-image.png
getting some inspiration for my personal site. I'd love to do something like this, but the image be the last frame of a live city skyline camera
https://scrapbook-into-the-redwoods.s3.amazonaws.com/0b98931a-7954-4efe-b787-80d3bfd3a43f-image.png
first scrapbook post! thanks so much @zrl for sending out these stickers. Planning on replacing my thinkpad, so application will have to wait
https://scrapbook-into-the-redwoods.s3.amazonaws.com/f686cb45-4594-4965-aec2-816b18fada59-img_2084.jpg
stickers emoji❤️