Thu, Aug 8, 2024I made a snow globe but its low poly and not detailed because I didn't know how to make a clear mesh. Here is the commit link:github.com/Loydenderslash1/Blender-Snow-Globe/commit/8e8fe8f8f71c7961c9588dab5f44efc65f1d0ba1🙏😇🤑😀❄️😁Thu, Aug 8, 2024Here is a raft I made and here is the commit link:github.com/Loydenderslash1/Blender-Raft/commit/6eee424e167d675aee9b583dc954c872a23e5b44Thu, Aug 8, 2024(btw I post all my stuff at night its 02:18 rn) Here are some buttons I made and here is the commit link:github.com/Loydenderslash1/Blender-Buttons/commit/893aaa4cff119f95f660081c323cfacc240ca298Thu, Aug 8, 2024I made a Cinder Block on Blender here is the commit link: github.com/Loydenderslash1/Blender-Cinder-Block/commit/fd1af52ee79c9b043a7e8bdbe914eebc086b80b6Mon, Aug 5, 2024github.com/Loydenderslash1/blender-Bill-Board/commit/c47a23794ebc4d1d8862b9fc10b7771552a702e6Mon, Aug 5, 2024github.com/Loydenderslash1/Blender-Outlet/commit/23409b9244caec174b825118b5e39489bc2649aeMon, Aug 5, 2024github.com/Loydenderslash1/Blender-Traffic-Lights/commit/63895012f87e7f0ba1ae19c2b66fdaf6ea24083bMon, Aug 5, 2024github.com/Loydenderslash1/Blender-Duffle-Bag/commit/966195027e587e54d75bec40dec187c3cd798a40Mon, Aug 5, 2024github.com/Loydenderslash1/Blender-Highway-Barriers/commit/2b6a756ac452346c11acf04c2edf9a58f3e0e10cSun, Aug 4, 2024I Made a Pot on Blender and its very good for cooking, anyhow here is the commit link: github.com/Loydenderslash1/Blender-Pot/commit/3a654300504b9123ba181946edbd38f8f2d05019Sun, Aug 4, 2024I made a Sword on Blender and its very sharp Ouch!, Anyways here is my commit link: github.com/Loydenderslash1/Blender-Sword/commit/eb804858fa02333d1422827c908bedb98c221cd6Sun, Aug 4, 2024I made a light bulb on blender its very bright here is my commit link: github.com/Loydenderslash1/Blender-Light-Bulb/commit/8a92db71b562f76922f5a4be456a491d97463a2cSat, Aug 3, 2024I made a One Wheel here is my commit link: github.com/Loydenderslash1/Blender-One-Wheel/commit/46dd7fa23fcab3cf2d6976a0bc67a594a18161fbSat, Aug 3, 2024Here is a Blender USB and this is my commit link: github.com/Loydenderslash1/Blender-USB/commit/a4cf03237cb90df50565071748dd9db4fc4eeff8Sat, Aug 3, 2024I made a pistachio on blender Very yummy, anyway here is the commit link: github.com/Loydenderslash1/Blender-Pistacho/commit/e18fe28713ae25bce99df1570219b9697cd78b54Fri, Aug 2, 2024Here is my commit link for my blender Spring: github.com/Loydenderslash1/Blender-Spring/commit/c5ccb8251a3968c1cc768b5b8fc2067c29b0d432Fri, Aug 2, 2024github.com/Loydenderslash1/Blender-Clock/commit/4e2640163ee65754d7a42a2523c893d00c4f50d3Fri, Aug 2, 2024Blender Couch And here is the commit link :<//github.com/Loydenderslash1/Blender-Couch/commit/29590a04213cb83e7e71c0c68beed71bc1be1a8e>Fri, Aug 2, 2024github.com/Loydenderslash1/Blender-Knife/commit/4c03cc4a1ba6aafd5b1df378f76181f4b9044b96Thu, Aug 1, 2024github.com/Loydenderslash1/Blender-Generator/commit/ee8028ecb7b6b5d430dce1384f9fa09a35d52530 Blender Generator.Thu, Aug 1, 2024github.com/Loydenderslash1/Blender-Spray-Bottle/commit/8a142edecdd46e2571208ea0e73e2c5b569b9935 Blender Spray BottleThu, Aug 1, 2024github.com/Loydenderslash1/Blender-screwdriver/commit/17354d4996d058ce1d4c9edf757024d0eb25b352 Blender Screw DriverThu, Aug 1, 2024github.com/Loydenderslash1/Blender-Projector/commit/697afbf5df8878f93766b4a6be1a05b529f05872 Blender ProjectorThu, Aug 1, 2024github.com/Loydenderslash1/Blender-Baseball/commit/eecb9ec3cd12779619df51551e341b6bae289ec4 Blender BaseballThu, Aug 1, 2024github.com/Loydenderslash1/Blender-Bowl/commit/b57bc22af721a4aace549c964a32eb2ec6b8dec9 Blender Pastel Green BowlThu, Aug 1, 2024github.com/Loydenderslash1/Blender-Apple-Watch/commit/f5dbe2caffaf9a73d6253788f57c558c733ae294 Blender Apple WatchWed, Jul 31, 2024github.com/Loydenderslash1/Blender-Speed-Boat/commit/e42667bfa2f706392a50117d99010584f859e0c6 Blender Speed BoatWed, Jul 31, 2024github.com/Loydenderslash1/Blender-Magnefiying-glass/commit/1a62517b2f3f32eca62e88183f50edb6e0dfea11Wed, Jul 31, 2024github.com/Loydenderslash1/Blender-Scissors/commit/64c77eddc4074c74bff9341bf900411232a0cf32Wed, Jul 31, 2024github.com/Loydenderslash1/Blender-Laser-Pointer-green-/commit/f12c972306b3fa81ca949c6a61a78ef2feb2bd50Wed, Jul 31, 2024github.com/Loydenderslash1/Blender-Monitor-Mouse/commit/e38a3c794bf13778aa20203bfceba2c7945e2d57Wed, Jul 31, 2024github.com/Loydenderslash1/Blender-Football/commit/c583f46661b89b3b89340fa0818286c8aed37d3e⚽
I made a snow globe but its low poly and not detailed because I didn't know how to make a clear mesh. Here is the commit link:github.com/Loydenderslash1/Blender-Snow-Globe/commit/8e8fe8f8f71c7961c9588dab5f44efc65f1d0ba1
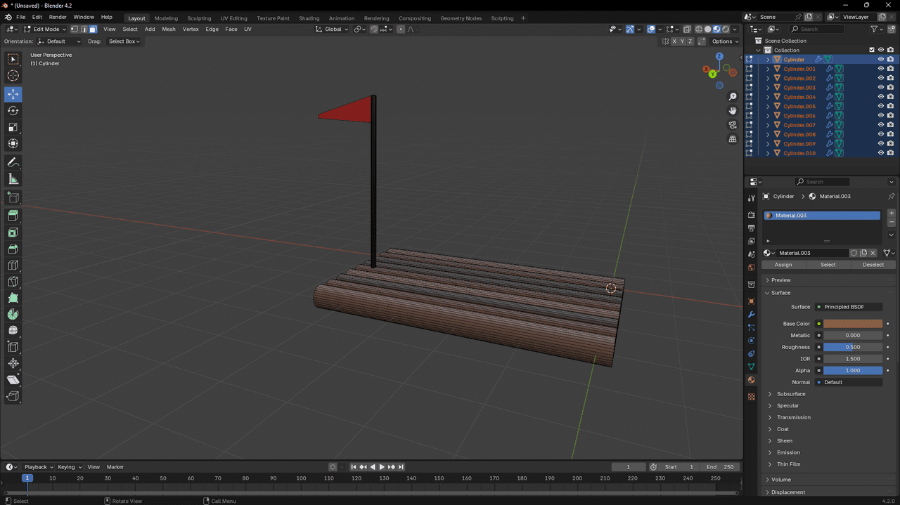
Here is a raft I made and here is the commit link:github.com/Loydenderslash1/Blender-Raft/commit/6eee424e167d675aee9b583dc954c872a23e5b44
(btw I post all my stuff at night its 02:18 rn) Here are some buttons I made and here is the commit link:github.com/Loydenderslash1/Blender-Buttons/commit/893aaa4cff119f95f660081c323cfacc240ca298
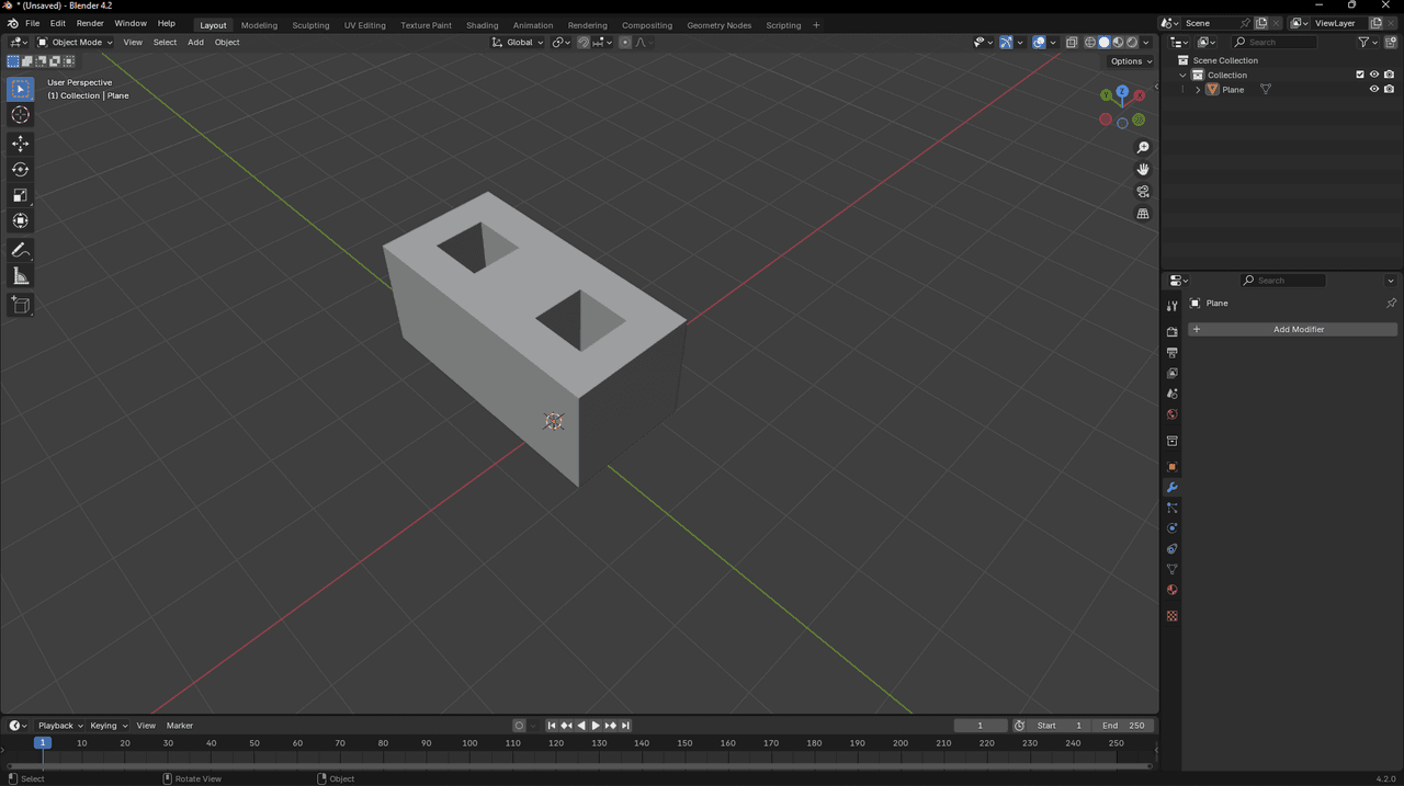
I made a Cinder Block on Blender here is the commit link: github.com/Loydenderslash1/Blender-Cinder-Block/commit/fd1af52ee79c9b043a7e8bdbe914eebc086b80b6
I Made a Pot on Blender and its very good for cooking, anyhow here is the commit link: github.com/Loydenderslash1/Blender-Pot/commit/3a654300504b9123ba181946edbd38f8f2d05019
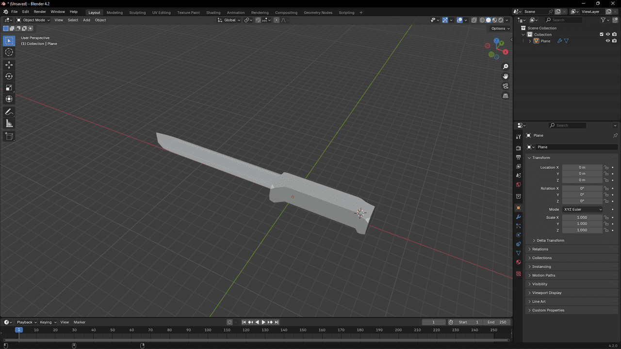
I made a Sword on Blender and its very sharp Ouch!, Anyways here is my commit link: github.com/Loydenderslash1/Blender-Sword/commit/eb804858fa02333d1422827c908bedb98c221cd6
I made a light bulb on blender its very bright here is my commit link: github.com/Loydenderslash1/Blender-Light-Bulb/commit/8a92db71b562f76922f5a4be456a491d97463a2c
I made a One Wheel here is my commit link: github.com/Loydenderslash1/Blender-One-Wheel/commit/46dd7fa23fcab3cf2d6976a0bc67a594a18161fb
Here is a Blender USB and this is my commit link: github.com/Loydenderslash1/Blender-USB/commit/a4cf03237cb90df50565071748dd9db4fc4eeff8
I made a pistachio on blender Very yummy, anyway here is the commit link: github.com/Loydenderslash1/Blender-Pistacho/commit/e18fe28713ae25bce99df1570219b9697cd78b54
Here is my commit link for my blender Spring: github.com/Loydenderslash1/Blender-Spring/commit/c5ccb8251a3968c1cc768b5b8fc2067c29b0d432
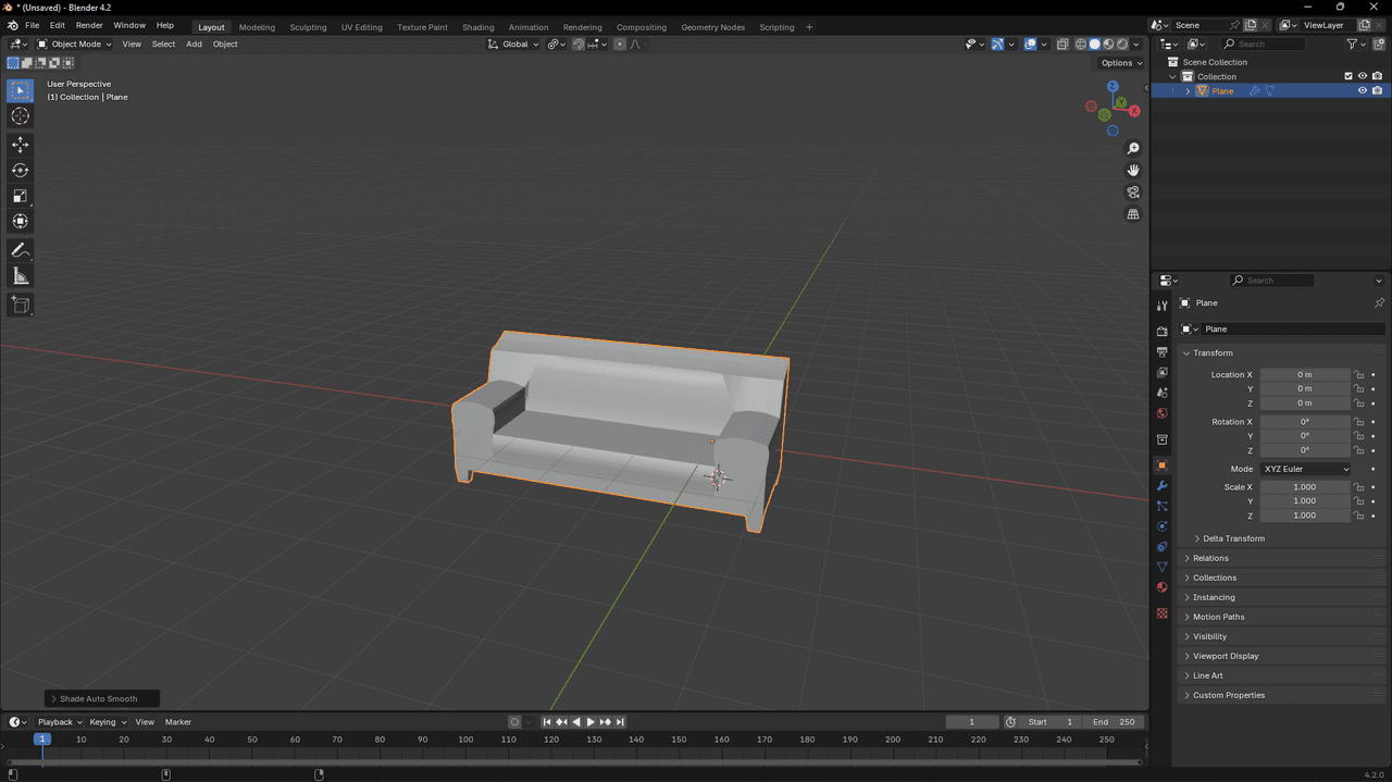
Blender Couch And here is the commit link :<//github.com/Loydenderslash1/Blender-Couch/commit/29590a04213cb83e7e71c0c68beed71bc1be1a8e>
github.com/Loydenderslash1/Blender-Generator/commit/ee8028ecb7b6b5d430dce1384f9fa09a35d52530 Blender Generator.
github.com/Loydenderslash1/Blender-Spray-Bottle/commit/8a142edecdd46e2571208ea0e73e2c5b569b9935 Blender Spray Bottle
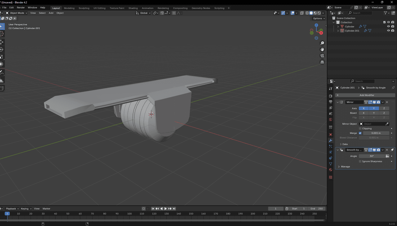
github.com/Loydenderslash1/Blender-screwdriver/commit/17354d4996d058ce1d4c9edf757024d0eb25b352 Blender Screw Driver
github.com/Loydenderslash1/Blender-Projector/commit/697afbf5df8878f93766b4a6be1a05b529f05872 Blender Projector
github.com/Loydenderslash1/Blender-Baseball/commit/eecb9ec3cd12779619df51551e341b6bae289ec4 Blender Baseball
github.com/Loydenderslash1/Blender-Bowl/commit/b57bc22af721a4aace549c964a32eb2ec6b8dec9 Blender Pastel Green Bowl
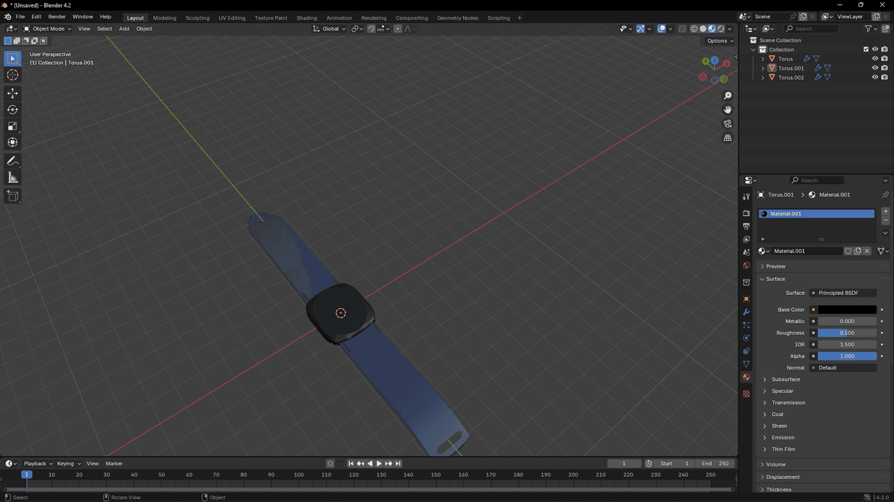
github.com/Loydenderslash1/Blender-Apple-Watch/commit/f5dbe2caffaf9a73d6253788f57c558c733ae294 Blender Apple Watch
github.com/Loydenderslash1/Blender-Speed-Boat/commit/e42667bfa2f706392a50117d99010584f859e0c6 Blender Speed Boat
github.com/Loydenderslash1/Blender-Laser-Pointer-green-/commit/f12c972306b3fa81ca949c6a61a78ef2feb2bd50