ScooterY

ScooterY

0-day streak
Here my update for today 2/50: • Worked on some moonshot review • did school + a lot of work 😞 • ROCKETRY PCB + PARTS CAME :yay: • 3D printed some cool fidget toys
https://scrapbook-into-the-redwoods.s3.us-east-1.amazonaws.com/b2402b69-00de-4146-8292-200adc3f11a1-screenshot_2025-11-12_at_6.35.05___pm.png
yay emojicooll-dino emoji🎒pcb emoji
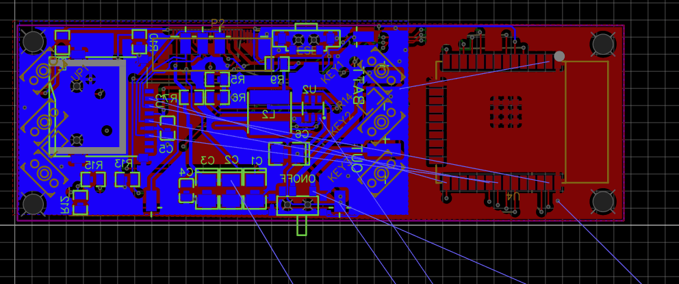
@MaxRobotics ie. maxy helped fix my stupid schematic yesterday for our flight computer!
https://scrapbook-into-the-redwoods.s3.us-east-1.amazonaws.com/d298828e-64ed-4964-a147-2481076ea796-screenshot_2025-09-19_at_10.52.16___am.png
summer-of-making emoji
Kinda forgot to add the V1 one, but this is the v2, and the main difference is I started work on a custom ball joint, and also made the phone holder take up a lot less filament since it was quite bulky. In the V1, I also added a custom rail system (which is shown in the video) to allow the top part of come off to slide in the phone, and then slide back one to lock back in.
summer-of-making emoji
finally finished my PCB!
https://scrapbook-into-the-redwoods.s3.us-east-1.amazonaws.com/30e617e6-b2c5-44c7-ae6a-ed856941b01e-screenshot_2025-08-18_at_6.30.19___pm.png
summer-of-making emojipcb emoji
finally trying to start learning ruby on rails!
https://scrapbook-into-the-redwoods.s3.us-east-1.amazonaws.com/06d695cc-cd17-45b4-90c1-61da94a49206-image.png
summer-of-making emoji
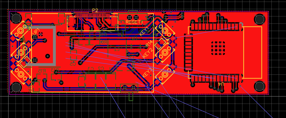
finally doesn't look like an absolute mess for H²'s 2nd routing session
https://scrapbook-into-the-redwoods.s3.us-east-1.amazonaws.com/fb7b225c-4e1d-4971-8f04-a7717dd0228d-image.png
summer-of-making emoji🔥
worked on routing a NOAA-19, 137MHZ amplified board to capture photos from space!! Hopefully it goes all well!
https://scrapbook-into-the-redwoods.s3.us-east-1.amazonaws.com/2e0e7cc2-3362-4f0c-a27c-f0b45a8c2933-image.pnghttps://scrapbook-into-the-redwoods.s3.us-east-1.amazonaws.com/b24ad602-0fd3-46ba-9b4c-185bce7fe0e4-image.png
spring-of-making emoji🚀
Wired up BL in KiCad for 2.4GHZ for a flight computer in progress!
https://scrapbook-into-the-redwoods.s3.us-east-1.amazonaws.com/6817b7d2-f3b6-4400-8cd5-ef629b42cc4d-image.png
spring-of-making emojipcb emoji
https://scrapbook-into-the-redwoods.s3.amazonaws.com/1809b2d6-2c9d-4053-8523-2f65ea8d6c4b-image.png
summer-of-making emoji☀️github emojicooll-dino emoji
Made sub-sections for my website that is based off the old vauge sections. The sections save to a encoded file to the server which the client reads and shows the required sub-sections. Ignore all the logs (it is to debug my always working on first try code) github.com/scooterthedev/AI-Project-Maker/commit/23b3b5b7db02fa836b70fedba936778eaac7efe4 github.com/scooterthedev/AI-Project-Maker/commit/fbe3cc23d31aec09447efbb6e5267c011a2431c7 github.com/scooterthedev/AI-Project-Maker/commit/31623ae5b7e4006ae4114066c0c325a55852869a github.com/scooterthedev/AI-Project-Maker/commit/767f0d1e14936d2d117c12b9d68c78695500d792
dino-debugging emojisummer-of-making emojigithub emoji
Did a crazy amount of work on my website recently. I got /app to finally check tokens, did lots of CSS to the page, added a logout option, added profile photos with s3 buckets and SQL databases and signed key links for security. This also uses a JWT decoder to get the email to send to the api. github.com/scooterthedev/AI-Project-Maker/commit/6e7ad018a8ca5416b5f0262d18fad6c753b8bcb3 github.com/scooterthedev/AI-Project-Maker/commit/b4e97ffd521e92344c74b41bbd4872b8be0408b5 github.com/scooterthedev/AI-Project-Maker/commit/9352213dfc9149e6ac611a10d7712bd40f5a85b4 github.com/scooterthedev/AI-Project-Maker/commit/df03b8ac3626e2a981c20e254b6889cf62ac88b9 github.com/scooterthedev/AI-Project-Maker/commit/59823f4f63e88b7f4565e04d79190f572b72b3b4 github.com/scooterthedev/AI-Project-Maker/commit/26f05ba686a0ee45b5fbb7c50b99f13d439dce99 github.com/scooterthedev/AI-Project-Maker/commit/5fe3bae009fed125dd65aed0c73a314e8dcace9f github.com/scooterthedev/AI-Project-Maker/commit/6a19bdc69e34bf2a17d26315517f1b2a902edc6a github.com/scooterthedev/AI-Project-Maker/commit/99cd1d30c27898c8be38ead6c508044a398418a2 github.com/scooterthedev/AI-Project-Maker/commit/14aeff66b573b2869b61bc6752c4d10d9a78c319
summer-of-making emojigithub emojibeachball emoji
Reposted beacuse hakkunn didn't DM me: For my website and #arcade I worked on finishing auth, cookie setting and local storage, and worked on getting /app out to only validated users so no-one can just access the website. github.com/scooterthedev/AI-Project-Maker/commit/3f3dd4ebeba5693ee9f5390d04ea47543cd1a797 github.com/scooterthedev/AI-Project-Maker/commit/b66c0270274caa74a375e390f1d960e8b6349bfa github.com/scooterthedev/AI-Project-Maker/commit/f35275b0f225ab2f655b1d6711ce9f480084f0e8 github.com/scooterthedev/AI-Project-Maker/commit/6714677d2b1b67ac9421feb04aadbcc4bf1b89d3
summer-of-making emojigithub emoji
Reposted beacuse hakkunn didn't DM me:For my website and #arcade I worked on finishing auth, cookie setting and local storage, and worked on getting /app out to only validated users so no-one can just access the website. github.com/scooterthedev/AI-Project-Maker/commit/3f3dd4ebeba5693ee9f5390d04ea47543cd1a797 github.com/scooterthedev/AI-Project-Maker/commit/b66c0270274caa74a375e390f1d960e8b6349bfa github.com/scooterthedev/AI-Project-Maker/commit/f35275b0f225ab2f655b1d6711ce9f480084f0e8 github.com/scooterthedev/AI-Project-Maker/commit/6714677d2b1b67ac9421feb04aadbcc4bf1b89d3
scrappy emojigithub emoji
https://scrapbook-into-the-redwoods.s3.amazonaws.com/384b484c-5cd7-44e9-b58f-ba115318d37a-image.png
☀️summer-of-making emojigithub emoji
https://scrapbook-into-the-redwoods.s3.us-east-1.amazonaws.com/c2514275-5e45-439a-9d4e-da5456d33884-794ca474-7bf5-4432-9e66-d70488461edb.png
summer-of-making emojibeachball emojigithub emojihackclub emoji☀️python emojigoose-honk-technologist emoji
pcb emojisummer-of-making emoji☀️github emoji
https://scrapbook-into-the-redwoods.s3.amazonaws.com/e762f324-4896-4ce8-ac93-5862e42bcd81-image.pnghttps://scrapbook-into-the-redwoods.s3.amazonaws.com/58da34c8-bc80-48cc-89f5-af7e76c06f1a-image.png
☀️summer-of-making emojigithub emoji
https://scrapbook-into-the-redwoods.s3.amazonaws.com/69b7c5e6-7c77-4559-bb6d-406acef8f06c-snapshot1.pnghttps://scrapbook-into-the-redwoods.s3.amazonaws.com/74b35591-fef2-4847-a69f-f373b947af4e-snapshot2.pnghttps://scrapbook-into-the-redwoods.s3.amazonaws.com/96e04c69-e5d7-4bbf-b686-56a7471c65ff-snapshot.png
github emojigoose-honk-technologist emojisummer-of-making emojijs emoji
https://scrapbook-into-the-redwoods.s3.amazonaws.com/7a43d779-e37c-4381-b86a-4a4cd64e4311-image.pnghttps://scrapbook-into-the-redwoods.s3.amazonaws.com/7e7c4277-4124-40a4-b377-6b5455fe3e61-image.pnghttps://scrapbook-into-the-redwoods.s3.amazonaws.com/878ccc02-3e52-4251-bd2b-eb8f027320f6-image.png
☀️github emojisummer-of-making emoji
https://scrapbook-into-the-redwoods.s3.amazonaws.com/3609e2ac-43b1-43a0-9ba1-aac49a324f18-image.png
summer-of-making emojigithub emoji☀️
https://scrapbook-into-the-redwoods.s3.amazonaws.com/17def8db-4ba4-4d0d-b1b0-449af7ffb745-image.png
summer-of-making emoji☀️github emoji
https://scrapbook-into-the-redwoods.s3.us-east-1.amazonaws.com/8dae14fd-34f1-4fe6-a722-5776f4a7e6e9-1a38bf82-e4e3-46b9-9453-61cfd6efe826.png
summer-of-making emojigithub emojibeachball emoji
goose-honk-technologist emojisummer-of-making emojiminecraft emojidiscord emoji🤖github emoji
https://scrapbook-into-the-redwoods.s3.us-east-1.amazonaws.com/26f9ec31-0f10-45c7-9c31-dea2bf46b98e-ad2a7626-9bf3-4d87-bd97-a0c66069bacd.png
summer-of-making emojigithub emoji
Day 1: Started a website for making project suggestions using your hobbies. Added half the landing page, somewhat of the login/register page. This is for #arcade and will hopefully be a full summer project
summer-of-making emoji☀️
Day 1: Made some major progress on my USB HUB CAD model. Made the start for the bottom and the lid. This is for #arcade.
https://scrapbook-into-the-redwoods.s3.amazonaws.com/93eafb3e-64bc-4a63-b430-b1eee3d48f7e-image.png
summer-of-making emoji
Day 7: This is the final day of my ESP display board. Finished routing, fixing DRC errors etc. Just looking it over right now, then will submit it to purchase when finished checking. github.com/scooterthedev/ESP32-Display. This is for #arcade
https://scrapbook-into-the-redwoods.s3.us-east-1.amazonaws.com/aa0d3d78-3737-4ae3-a8dc-ef40de305b7c-913e4f0e-ed85-4d4b-a2ae-3a4657223b6d.png
summer-of-making emojigithub emoji
summer-of-making emojigithub emojic emoji
https://scrapbook-into-the-redwoods.s3.us-east-1.amazonaws.com/0ca1d9c1-b9ff-4c92-96ad-2a4ae41c36db-2780db6d-6299-43b0-8af8-946aea894c8b.png
github emojisummer-of-making emojic emoji
https://scrapbook-into-the-redwoods.s3.amazonaws.com/f9b499b8-6228-47af-abd8-4ddffeb5305d-image.png
github emojibeachball emojisummer-of-making emojic emoji
https://scrapbook-into-the-redwoods.s3.amazonaws.com/00afb7f1-d222-4b8f-aa05-b55cc6183e26-image.pnghttps://scrapbook-into-the-redwoods.s3.amazonaws.com/6e3416d2-e2a6-4dcb-b330-29576e3b49d3-image.pnghttps://scrapbook-into-the-redwoods.s3.amazonaws.com/3fbfdb9a-bec4-4b80-bbff-230187105ea5-image.png
github emojisummer-of-making emojiyay emojipcb emojic emoji
Day 3: I have been routing all day the esp32, and fixing drc issues for my esp32 display board. A little annoying when you run out of a 4-layer pcb even with tons of vias.
https://scrapbook-into-the-redwoods.s3.amazonaws.com/1b234b39-ac47-4f22-975e-393aa41fd916-image.pnghttps://scrapbook-into-the-redwoods.s3.amazonaws.com/ada26456-232a-456b-95be-f6666df906ea-image.png
summer-of-making emojipcb emoji
Day 2: I finally finished building my pcb for an esp32 display. It's compact, and should work. I will order it today, and post on #ship when it arrives. Crossing my fingers it works beacuse it's $150 CAD. This was part of #arcade. github.com/scooterthedev/ESP32-Display
https://scrapbook-into-the-redwoods.s3.amazonaws.com/6e50dec6-b118-41b9-a9df-f5ff35b8a93c-image.pnghttps://scrapbook-into-the-redwoods.s3.amazonaws.com/afacee1b-441b-47c5-9c23-18b698ccacf5-image.pnghttps://scrapbook-into-the-redwoods.s3.amazonaws.com/ce740bf0-078b-482f-a2cc-d0fa3b7f8709-image.png
spring-of-making emojipcb emojigithub emoji🚢
Day 1 of making a custom pcb with an esp32, and a display to display information on it. As of now, I finished the schematic, and started on the PCB layout. This was a project that I and @Abe worked on - github.com/scooterthedev/ESP32-Display
https://scrapbook-into-the-redwoods.s3.us-east-1.amazonaws.com/1f83948d-637f-4a25-bd8a-5f7e66792403-4c14803b-2019-4bb4-9258-e59847e26ad4.png
spring-of-making emojipcb emojigithub emoji
Here is a video of my 3D portfolio website in action! You can probably tell that I don't have any images for my projects wall, and the text in the book is more or less default text, and not reflective on what I know. But either way, it was a very fun, and helpful project for #arcade! github.com/scooterthedev/Personal-Website
spring-of-making emojigithub emoji
Day 2: Continued to work on my 3d portfolio website. I finished the 3D model of the room, and finished most of the textures
https://scrapbook-into-the-redwoods.s3.amazonaws.com/b2d0fbbb-78ad-4371-a3f0-62d0157dc67a-image.png
spring-of-making emoji
Continued to work on my 3D portfolio website. Got a far bit done today. Got the main index.html, and the styles.css done. Here is the GitHub link to the project. github.com/scooterthedev/Personal-Website. Will try to continue it tommorow.
https://scrapbook-into-the-redwoods.s3.us-east-1.amazonaws.com/e1e48266-3965-4419-b602-9ac2eba0851c-c21732e3-b12e-4eaf-930f-9d721760f958.png
spring-of-making emojigithub emoji
https://scrapbook-into-the-redwoods.s3.us-east-1.amazonaws.com/52da2ce6-2f30-4d84-a2a3-7455206a3ef8-8941a9b2-d7b2-452b-becd-24a6de61aec8.png
spring-of-making emojigithub emoji
I made the start of a custom web UI interface for the Bambu Labs X1 Carbon Custom Firmware (X1Plus). It's a web server being hosted on the 3D Printer. The image it taken from the File system, and was taken from the toolhead camera and the LIDAR sensor. This was for the #arcade.
spring-of-making emoji3d-printer emoji