Fri, Aug 16, 2024Check out this blender hammer I made! github.com/Kiya86/Blender-Hammer/commit/2c8bff4285005ad875cefaf8ac1965d158bf4da0Fri, Aug 16, 2024github.com/Kiya86/Blender-Couch-V.2/commit/ce765592421bc123d4effc56e0646727d648e1daFri, Aug 16, 2024Check out this toilet and plunger I made lol. github.com/Kiya86/Blender-Toilet-and-Plunger/commit/6514b299ba9b2abb2595db52c4606b1b2fcbab85Thu, Aug 15, 2024Checkout this blender Promethean Board I made! github.com/Kiya86/Blender-Promethean-Board/commit/01481bbf91811c6465da4b8d23b8abfb8ec3428bThu, Aug 15, 2024Check out this awesome blender lamp I made in blender! github.com/Kiya86/Blender-Desk-Lamp/commit/83b17253b8778e7abb540dcbd06938ce29d531a9Mon, Aug 12, 2024Check out this cupcake/muffin I made! github.com/Kiwi4ever0/Blender-CupCake-/commit/afd2bc91adff05e695849173e513bf107f045dccMon, Aug 12, 2024Check out this blender bed I made! github.com/Kiya86/Blender-Bed-with-Frame/commit/78ff169cf5ec67f9eda0c1ff228523b86160c3edMon, Aug 12, 2024Check out this baseball bat I made! github.com/Kiya86/Blender-Base-Ball-Bat/commit/00481ba4b8dccac46c7cddbfac36b60da1edbff6Mon, Aug 12, 2024Hey! Check out this US Passport I made! (Not the best, but looks good) github.com/Kiya86/Blender-US-Passport-/commit/23c28674cd537ff4f8369dec0952f6fdc60d54f9Mon, Aug 12, 2024Hey! Check out this awesome rake I made! github.com/Kiya86/Blender-Rake/commit/2ca067703200886f32911ee67f87db11a44441bbMon, Aug 12, 2024Hey! Check out this sick flashlight I made! github.com/Kiya86/Blender-Flash-Light/commit/bac82deb28896187a1047b4a44616992e6ff79caMon, Aug 12, 2024Check out these awesome blender ladders I made! github.com/Kiwi4ever0/Blender-Ladder/commit/e882580399eee48e4767b30f8becd26646bc0b9b#diff-080ed85e91eaae82d8cfb[…]1928202cf111b7b10f865679dfMon, Aug 12, 2024Check out this blender lantern in blender that I made! Here is the commit link and screenshot! github.com/Kiwi4ever0/Blender-Lantern/commit/6c781c2e43afc4ee34d3150e15f16c111897568dMon, Aug 12, 2024Check out this beach umbrella I made! github.com/Kiwi4ever0/Blender-Beach-Umbrella-/commit/025387b91f3bce66c7d981079c88920a7671be34Mon, Aug 12, 2024Look at this! What is it you ask? It's a compass dummy! You don't have to be lost any longer! github.com/Kiwi4ever0/Blender-Compass/commit/4c948f0bd1ef88f72f22bd5ff944aff0821c247bMon, Aug 12, 2024Also, check out these sick snowboards I made! One is more detailed than the other! Use it in your games, website or anywhere else! github.com/Kiwi4ever0/Blender-SnowBoard/commit/30095a2e1b2a22a2e11f3645c2c773242eaf4411Mon, Aug 12, 2024Check out this beach ball I made! github.com/Kiwi4ever0/Blender-Beach-Ball/commit/fb28f467ff56979e6fd2ecee2efe58d3a8a06953Mon, Aug 12, 2024Check out these awesome bookshelves I made! github.com/Kiwi4ever0/Blender-Book-Shelf/commit/dbde96dc170afc13a34929c9bbed21e71df1b465Mon, Aug 12, 2024Also, check out this shield I made! github.com/Kiwi4ever0/Blender-Shield-/commit/af8e84a8cb63eec5a3eb166015b777d018471e01 This is something you would find in the 1800's!Mon, Aug 12, 2024Check out this blender wooden bridge I made! github.com/Kiwi4ever0/Blender-Bridge/commit/322177ac5032df20c8d97813cfc224026e97e303Mon, Aug 12, 2024Check out this amazing watch tower I made in blender! (One of the best models I have made!) github.com/Kiwi4ever0/Blender-Watch-Post-/commit/e03eb5b8a2c25ae2a9204263d778f985dde2a312Mon, Aug 12, 2024Hey! Check out this Slack logo I made in blender! github.com/Kiwi4ever0/Blender-Slack-Logo/commit/e8ce4e63323a460a766c3d8aaba10990e51b8b09Mon, Aug 12, 2024Check out this UFO I made in blender (Rick and Morty inspired) github.com/Kiwi4ever0/Blender-UFO/commit/71c850530f441c1a2570908210c3a24d406f1041Mon, Aug 12, 2024Check out this funny blender robot I made! github.com/Kiya86/Blender-Robot/commit/e9e7f37bdbcf638563aa0f3c83d01be407153be1🤖Mon, Aug 12, 2024Check out the 2 canes I made! github.com/Kiya86/Blender-Cane/commit/0edd4bad00e14cb231459d5517c4200678c224a8Mon, Aug 12, 2024Look at these 20L jugs I made! Perfect for refueling cars or carrying water 🙂 github.com/Kiya86/Blender-20L-Jug/commit/85551c1c81f8c1b36e7f1096bb34b0f39653fe88Mon, Aug 12, 2024Hey! Check out this 1L soda bottle I made! github.com/Kiya86/1L-Soda-Bottle/commit/ca3d77d6fa7ace790b700c78833c898be777be6aMon, Aug 12, 2024Hey! Check out this dice I made! (It took so long lol) github.com/Kiya86/Blender-Dice/commit/aad37f7d6e997bddc3e4e2cc7741c5dbbb4ef597Sun, Aug 11, 2024I made a blender hook! You can now catch fish! github.com/Kiya86/Blender-Fishing-Hook/commit/5d46296d3669a45afb82ce1bacfbcf7cd06fe326 🐟Sun, Aug 11, 2024I made a blender fireplace! (Modeled based on my fireplace) Took around 50 minutes! github.com/Kiya86/Blender-Fire-Place/commit/5d4df0386eb8afdb2e46ef070444082529e56d11Sun, Aug 11, 2024I made a blender heater! You can now stay warm during winter! github.com/Kiya86/Blender-Space-Heater/commit/d693dc3c064c1ccc85672f4945f4288c14fc89a7🚀Sun, Aug 11, 2024I made a blender chess board! github.com/Kiya86/Blender-Chess-Board/commit/81348992ff0267010ef3a1e3bb0d2e45ad0d9143Sun, Aug 11, 2024Here are some comfy house shoes! github.com/Kiya86/Blender-House-Shoes/commit/a5a635b956e94d64529573bfd9b45fe280504a5eMon, Aug 12, 2024Hey! Check out the 1st Generation Apple pencil I made! github.com/Kiya86/Blender-Apple-Pencil-1st-Gen-/commit/9bea4a915b6ced0b9f3e32fe89843138667b3144Sun, Aug 11, 2024Check out this awesome power adapter I made (IR to US) github.com/Kiya86/Blender-Charging-Adapter-IR-to-US-/commit/a8a6841f30fb26eb438d22d7b000e17fd100a614Sun, Aug 11, 2024I made a blender pencil case/lunch box! github.com/Kiya86/Blender-Pencil-Case-Lunch-Box-/commit/ed7c7ad39a52a6b50c7dbf41ac9cb264acfe2c91Sun, Aug 11, 2024Blender Laptop V.2! This one is based of my actual laptop! (Msi Ge-75 Raider) github.com/Kiya86/Blender-Laptop-V.2/commit/8d4def05d79d51b259fc51ab35169e62f755b808Sun, Aug 11, 2024I made a blender rocket! (V.2) More pointy lol. github.com/Kiya86/Blender-Rocket-V.2/commit/4d0180c60cb47a43d158fb8aaeaa1612e126a70fSun, Aug 11, 2024I made a blender headset! Modeled after oculus 3! github.com/Kiya86/Blender-Head-Set/commit/06c27b17f93122e32c63568403d077b8d0d1d24dSun, Aug 11, 2024I made a blender mac! (Desktop Version) github.com/Kiya86/Blender-Desk-Top-Mac/commit/882095c8bf077e318af06b5528095b7798b6da99Sun, Aug 11, 2024I made some really cool blender cups! This is revision 2 from my original blender model! github.com/Kiya86/Blender-Cup-V2/commit/f6a225a421a5d24ca76e9cb10a86c2f2d5c9daa3Sun, Aug 11, 2024I made a blender 45-pound plate. TIME TO GET THOSE GAINS!!! github.com/Kiya86/Blender-20kg-Plate/commit/a465a26aa9d7c5918fe96a21f7124c244d0c3c2dSun, Aug 11, 2024And here is the full sized roll! github.com/Kiya86/Blender-Paper-Towel-L-/commit/3d6b6e3b526051734adc9bdd506173f7d0f0e6e1Sun, Aug 11, 2024Blender TP Roll. Finally at last! Some good quality tp 🙂 github.com/Kiya86/Blender-Toilet-Paper/commit/fd587fc81c718c8fe3817947a209e8e2f30f4339Sun, Aug 11, 2024I made a blender telephone! It is antique and you can use it in your game or for other purposes! github.com/Kiya86/Blender-Telephone/commit/e6e47d3a5f8d4de78c5c6d14a85ed58d312c6c63🎮Sun, Aug 11, 2024I made a blender Road Barrier! It also has a 2 way road! Free to use in all games or for other purposes! github.com/Kiya86/Blender-Road-Barrier/commit/8c7bf78f7320d8f804db44356627d8745f01764eWed, Aug 7, 2024I made a blender wifi router! (Definitely not inspired by my wifi router) github.com/Kiya86/Blender-Wifi-Router/commit/7675a69522ce1ebd526cd8721ccb4de480f6dc7dWed, Aug 7, 2024I made both Twitter logos! (New and Old) P.S. Old is better 🙂 github.com/Kiya86/Blender-Twitter-Logo/commit/f193e49cb933847ea954427900f7e9d1f0c5a09eWed, Aug 7, 2024I made a blender PCB! Not a real PCB, but a mock one! github.com/Kiya86/Blender-PCB/commit/6eef12a933f0e4a3e7b3b0697491275dade7df88Wed, Aug 7, 2024I made a blender bill board! github.com/Kiya86/Blender-BillBoard/commit/ca69bd898afa39dd1b902acbe2570b17f7d234f9Wed, Aug 7, 2024I made a blender stool! You can now sit on this comfortable stool! No more standing 😉 github.com/Kiya86/Blender-Stool/commit/d9f398ea0ecc0b6d4ae1fad7e8bb8b3037153d85Wed, Aug 7, 2024I made a blender washing machine! github.com/Kiya86/Blender-Washing-Machine/commit/108fe3fd80620591405f7d12412609de4953f808 (You can now wash your clothes :))Wed, Aug 7, 2024I made a blender traffic light! github.com/Kiya86/Blender-Traffic-Light/commit/9a2b81ec10c00e8455c6be9f6340f50d779bf0efSun, Aug 4, 2024I made a blender sword! Anyone is free to use it!! github.com/Kiya86/Blender-Sword/commit/498c27789b0fb3fbc69b35f46ebf9eca1bd46df4Sun, Aug 4, 2024I made a blender jar! github.com/Kiya86/Blender-Jar/commit/d33ef68e923513d3b01f422eb21270dac4c369f1Sun, Aug 4, 2024I made a blender USB! github.com/Kiya86/Blender-USB/commit/dc3c99901999c1015ae45f7db31da1f0b9bb9127Sun, Aug 4, 2024I made a blender pot! (Definitely not from my house) github.com/Kiya86/Blender-Pot/commit/a1ee2a4a61c20fdc06214cb6cdc8edce2fdcb4caSun, Aug 4, 2024I made a blender deck of cards! github.com/Kiya86/Blender-Deck-Of-Cards/commit/2a9c65fab46a116e6efb017b89224b12a6352c67Sun, Aug 4, 2024I made a blender stove! github.com/Kiya86/Blender-Stove/commit/3fd740d557ad1c6b9a90e1401045879f440f7d0fSun, Aug 4, 2024Coffee Table V.2 github.com/Kiya86/Blender-Coffee-Table-V.2/commit/3bdec9ecfa4affec1671a4eac344559ffde9d0a8Sun, Aug 4, 2024I made a blender iPhone Xr Model! github.com/Kiya86/Blender-iPhone-XR/commit/d71e4536d034296a85962fcc13c8e8f85dba6a00Sun, Aug 4, 2024I made a blender candle! github.com/Kiya86/Blender-Candle/commit/f33d75011e720d3c732ab7a2300561d654087699Sat, Aug 3, 2024I made a blender mini table (V1) github.com/Kiya86/Blender-Mini-Table-V1/commit/827f3ccdde8de70c8bf01cd992f0212b4fb0f41dSat, Aug 3, 2024I made a blender mini table (V2) github.com/Kiya86/Blender-Mini-Table-V2/commit/960bef891d8498100f89c2c58688b1999a4523a7Sat, Aug 3, 2024I made a blender stop sign! github.com/Kiya86/Blender-Stop-Sign/commit/ab6c2c46e462b827743afae4ba2dd9af084e559dSat, Aug 3, 2024I made a blender pelican case! github.com/Kiya86/Blender-Pelican-Case-/commit/bb3c4bbc402aaef6365e357b9c72185b74c1b9e6Sat, Aug 3, 2024I made a blender sugar cube! github.com/Kiya86/Blender-Sugar-Cube/commit/4f745af129bcd39fb77bc5568c1c7efbd6484807Sat, Aug 3, 2024I made a mini blender trash can! github.com/Kiya86/Blender-Mini-Trash-Can/commit/56ad60968a8efcd1c7f1d6c4db0483fc8dc4ede5Sat, Aug 3, 2024I made a blender One Wheel! github.com/Kiya86/Blender-One-Wheel/commit/d090cf9dfd63e17a470fd0dc15fcce5d171d95cdSat, Aug 3, 2024I made a simi-detailed RPG Model! Probably one of my best models to date! github.com/Kiya86/Blender-RPG/commit/882a07e3244e031e2dc56a7c7c2c188c9c9bc03aSat, Aug 3, 2024I made a blender DVD Model!!! github.com/Kiya86/Blender-DVD-Player/commit/66e06425df311389146ab5fd7b7766828a08e79cSat, Aug 3, 2024I made a blender mouthwash model! github.com/Kiya86/Blender-Mouth-Wash/commit/ae5d31a3815fd20eb93a6496f23c3499e4130481Sat, Aug 3, 2024I made a cool blender Mirror! github.com/Kiya86/Blender-Mirror/commit/98b463f6769123c1e33d90113e825cb3317b3d01Sat, Aug 3, 2024I made a blender Ruler! github.com/Kiya86/Blender-Ruler/commit/7b4aefad6d9770daf1caecc9b0d9a143a19b2fe3Sat, Aug 3, 2024I made a blender screwdriver! Influenced by LTT! github.com/Kiya86/Blender-ScrewDriver/commit/aa164ed3fdb8620be9e9bce3cc855e77cfaf8520Sat, Aug 3, 2024I made a blender Pistachio! Yum! github.com/Kiya86/Blender-Pistachio-/commit/7f7703cbaa193774df780cb4e7c53b7315b03436Fri, Aug 2, 2024I made a very cool blender sock! Perfect for winter! github.com/Kiya86/Blender-Sock/commit/3b7810ab02b71007c545f933fb87eb2ad1da956fFri, Aug 2, 2024github.com/Kiya86/Blender-Spring/commit/5269844f2733fbb42bb649996448f396dd8f3d64Fri, Aug 2, 2024github.com/Kiya86/Blender-Couch/commit/4884b81c6d3a83d24131e67794843aa24647456cFri, Aug 2, 2024github.com/Kiya86/Blender-Fan/commit/fbf3150e42eae6b6de4ddbd0f16c200b85573e99Fri, Aug 2, 2024github.com/Kiya86/Blender-Cereal-Box/commit/2a4fd2d93aa144d23b808bb8499715eb93bb1dc7Fri, Aug 2, 2024github.com/Kiya86/Blender-Vitamin/commit/6a556e06607ffa218805b1d968edf1bec286bff3Fri, Aug 2, 2024github.com/Kiya86/Blender-Camera/commit/ea77073767080485ac4bb8fb9913686dea61b4a8Fri, Aug 2, 2024github.com/Kiya86/Blender-Tea-Pot/commit/220c21793f15277420852a2ef13e3cc9d494b4ecFri, Aug 2, 2024github.com/Kiya86/Blender-Chip-Bag/commit/0f0251faba9db21469f286a5d721677e0391eeefFri, Aug 2, 2024github.com/Kiya86/Blender-iPad/commit/b522a14d97efb3f5edbe7e1e2785edf5b8b9c40d\Fri, Aug 2, 2024github.com/Kiya86/Blender-Generator-/commit/7883c6b9da66adc45c221a957041cba7809a7f91Fri, Aug 2, 2024github.com/Kiya86/Blender-Car-HeadLight/commit/63bf1f46a7e68f37f72c5a2e85a07a419b915524🚗Fri, Aug 2, 2024github.com/Kiya86/Blender-Lightning-Logo/commit/2e30054c074d931ac4963da1b8a3348774657749Fri, Aug 2, 2024github.com/Kiya86/Blender-KeyBoard-and-Mouse/commit/c5b9a6159104e64a34bbd27907b9a527703e3ddaFri, Aug 2, 2024github.com/Kiya86/Blender-Microwave/commit/ff215f90aef6807e611ae7d3b21a3d14401c7fd2Fri, Aug 2, 2024github.com/Kiya86/Blender-Light-Fixure/commit/1d61552c14b5a70957822aae46dc31b9591b7768Fri, Aug 2, 2024I made a blender apple watch! Here is the link and the screenshot! github.com/Kiya86/Blender-Apple-Watch/commit/c60d8d89fb596d0654f011352945f066206cfa06Fri, Aug 2, 2024github.com/Kiya86/Blender-Samsung-S23/commit/decb35390890de0fb5ade2f20bf501245be1c083Fri, Aug 2, 2024I made a blender projector! It is low poly with some detail! Here is a screenshot and the commit link! github.com/Kiya86/Blender-Projector-/commit/883c07f2d3dcb0726d6b35118b68d41fc6c5bc90Fri, Aug 2, 2024github.com/Kiya86/Blender-Spray-Bottle/commit/2615c88960cfb3465a1b074aaadc830c8b9728aeThu, Aug 1, 2024github.com/Kiya86/Blender-Spray-Bottle/commit/2615c88960cfb3465a1b074aaadc830c8b9728aeThu, Aug 1, 2024I made a blender projector! It is low poly with some detail! Here is a screenshot and the commit link! github.com/Kiya86/Blender-Projector-/commit/883c07f2d3dcb0726d6b35118b68d41fc6c5bc90Thu, Aug 1, 2024I made a blender paint brush! Here is the screenshot and commit link! github.com/Kiya86/Blender-Paint-Brush/commit/05eeae10fbfb6d99b9346ae337fdfe040460b574🎨Thu, Aug 1, 2024github.com/Kiya86/Blender-Samsung-S23/commit/decb35390890de0fb5ade2f20bf501245be1c083Thu, Aug 1, 2024github.com/Kiya86/Blender-Trash-Can/commit/105b48c9cd190aba34ab3efca4e34d8b69246af0Thu, Aug 1, 2024github.com/Kiya86/Blender-Pliers/commit/a761ff89b3de5a914cb815f63387c9d05e4733a0Thu, Aug 1, 2024github.com/Kiya86/Blender-Base-Ball/commit/8bea275a5a114c784c41102e510d79709e1cebc3Wed, Jul 31, 2024I made a blender boat propeller! It is a large file!!! It has so many vertices 😭Wed, Jul 31, 2024I made a blender apple watch! Here is the link and the screenshot! github.com/Kiya86/Blender-Apple-Watch/commit/c60d8d89fb596d0654f011352945f066206cfa06Wed, Jul 31, 2024github.com/Kiya86/Blender-Boat-V2/commit/0b63df62ea7fa7b060e4edc6e0462c21888d0b3bWed, Jul 31, 2024github.com/Kiya86/Blender-Magnifying-Glass-/commit/7e803cec932a427efa7f827e44dc5bb9838a24e7Wed, Jul 31, 2024github.com/Kiya86/Blender-Scissors/commit/8d6011fe7dd9fc9a795d538b9c0b3d6a14e7e03aTue, Jul 30, 2024github.com/Kiya86/Blender-Box/commit/7af1f32969a4f73d63eba63d583711a6e144db69Tue, Jul 30, 2024github.com/Kiya86/Blender-Light-Fixure/commit/1d61552c14b5a70957822aae46dc31b9591b7768Tue, Jul 30, 2024github.com/Kiya86/Blender-Microwave/commit/ff215f90aef6807e611ae7d3b21a3d14401c7fd2Tue, Jul 30, 2024github.com/Kiya86/Blender-Tomato/commit/1d1ece4ebb1a61abce7f76441741d9842aa4a8a8Tue, Jul 30, 2024github.com/Kiya86/Blender-KeyBoard-and-Mouse/commit/c5b9a6159104e64a34bbd27907b9a527703e3ddaTue, Jul 30, 2024github.com/Kiya86/Blender-Name-Plate/commit/39c965e0baa85a898ef83eb9ab09b571cd731ceeTue, Jul 30, 2024github.com/Kiya86/Blender-Car-Key/commit/6a9d3a5dfec3130d770641ccd48dd6199e324d5c🚗Tue, Jul 30, 2024github.com/Kiya86/Blender-Game-Controller/commit/37f794c8af10b23e97c1406a941ceb2ba4d81051🎮Tue, Jul 30, 2024github.com/Kiya86/Blender-Drill/commit/3416e475ad03f68f8d174915ff25928239519477Tue, Jul 30, 2024github.com/Kiya86/Blender-Wallet/commit/482176d45eba950db3ebda03751de02bdc792dbaTue, Jul 30, 2024github.com/Kiya86/Tiktok-Logo/commit/f56642a8483471a9609bae9e8d7f8aae45d95bc4Tue, Jul 30, 2024github.com/Kiya86/Blender-Heart/commit/7dbf4170e98896beba2883031ac0c5e7019e81aaTue, Jul 30, 2024github.com/Kiya86/Blender-Book/commit/7e47981167558e56884ce92bb37746617352421cTue, Jul 30, 2024github.com/Kiya86/Blender-Coin/commit/082770658be2a5da9d575cdb22518d71c4445fb0Tue, Jul 30, 2024github.com/Kiya86/Blender-TV/commit/9afcacef62ec53ddc77b1b0391a2e8f6563c6394Tue, Jul 30, 2024github.com/Kiya86/Blender-Rubix-Cube/commit/abd7154745820fc13b4afa39a9c03d3243ff967bTue, Jul 30, 2024github.com/Kiya86/Blender-Calculator/commit/618a6aec04d7a208f349da8bf4f0f4a2c7855a30Tue, Jul 30, 2024github.com/Kiya86/Blender-Chapstick-/commit/8fb0885fde60233fe7febbb07d983be37e9e083bTue, Jul 30, 2024github.com/Kiya86/Blender-TV-Remote/commit/d8dda1f600f12552991363651b4e36e59f6a842fTue, Jul 30, 2024github.com/Kiya86/Cinema-Glasses/commit/240296051f73bc57e08d415e7cc7120e199f03baTue, Jul 30, 2024github.com/Kiya86/Blender-Airpods/commit/cafa3cd275a5305500175e0d6b04bbc7da9165ebTue, Jul 30, 2024github.com/Kiya86/Blender-Beakers/commit/140eda2821b70a1211e7025bdffc21f1bb86ddbeMon, Jul 29, 2024github.com/Kiya86/Blender-Coffee-Table/commit/257f6f2b38e8b3b4691bf95ace094db20e127a98Mon, Jul 29, 2024github.com/Kiya86/Blender-Spoon-and-Fork/commit/f2ea35469766702fa090bf2925babe10ceb7edf4Mon, Jul 29, 2024github.com/Kiya86/Blender-Cone/commit/033b31ced757e4c678a5bea1157edeb595a94fc0Mon, Jul 29, 2024github.com/Kiya86/Blender-R/commit/96931b44500772188dbe904e4470e051269899b0Mon, Jul 29, 2024github.com/Kiya86/American-Football/commit/1b2ea4ef03ccce3952779b31604ca33fbea1ace7⚽Fri, Jul 26, 2024github.com/Kiya86/Blender-Money-Stack/commit/0a3eca302b258619b70886b36387e8b79c491698Fri, Jul 26, 2024github.com/Kiya86/Roblox-Logo/commit/91b3e609451c7a83ccf6f749410d4d9e96f5b7d2Fri, Jul 26, 2024github.com/Kiya86/Hub-Motor/commit/6b9659db5fbf8c4b687db86857539bec73109962Fri, Jul 26, 2024github.com/Kiya86/Blender-Envelope/commit/d0f5a2cc7d6b8597943fd090c10bd4ff5d763ea9Fri, Jul 26, 2024github.com/Kiya86/Soda-Can/commit/ced4af5b3dfc4ad2cc44b5bb87c0bc4fe116962aFri, Jul 26, 2024github.com/Kiya86/Q-Tip/commit/bbf07dd785d6bc4ab0989f2cd34a91a8b4a4a5ddFri, Jul 26, 2024github.com/Kiya86/Blender-Vase/commit/8536e4ba047037bd8d6746a5d683906cc4ad518eFri, Jul 26, 2024I made a blender cup! github.com/Kiya86/Blender-Cup/commit/feacccc539de2c7a7c1f4cea43fc070bdb39c2c1Fri, Jul 26, 2024I made a blender Pen! github.com/Kiya86/Blender-Pen/commit/dfb17f918de700fc85a33e97af2108e14855b795Sun, Jul 21, 2024github.com/Kiya86/Blender-Windows/commit/15206d6a506bffc4765c6079ac31eb559733bc1bSun, Jul 21, 2024github.com/Kiya86/Blender-Gear/commit/9d5d75bc0c8920ea5013fc475fe0d491ca514f44✨Sun, Jul 21, 2024github.com/Kiya86/Blender-Deodorant-Stick/commit/7d5998796388829c28b3cb44e28fad5e6e547ab1Sat, Jul 20, 2024github.com/Kiya86/Blender-HeadPhones/commit/348b248f82936c9da1b76bf4132b3bd961e6da83Sat, Jul 20, 2024github.com/Kiya86/Blender-Propeller-/commit/ba91b9352dac1f5fe55b302adfaef694b1abc740Sat, Jul 20, 2024github.com/Kiya86/Blender-Laster-Pointer/commit/3bb54f80e1486253ecdfd019026ab895e2b70d8aSat, Jul 20, 2024github.com/Kiya86/Blender-Coat-Rack/commit/1764e8ac9744a5e4009a545ca2fbfa20d36b0640Sat, Jul 20, 2024github.com/Kiya86/Blender-Park-Bench/commit/fff4ec002801124944bb5c3c0c8b07fa613b7672Sat, Jul 20, 2024github.com/Kiya86/Blender-Plate/commit/89fc740af79e89a23f3d11125beb71e09b61ce62 Blender Plate!Sat, Jul 20, 2024github.com/Kiya86/Blender-Cologne-Bottle/commit/d35e1c55bff5aa2987f2f5a2803c5e2f71d99661Sat, Jul 20, 2024github.com/Kiya86/Blender-Soccer-Ball/commit/bd50575b930cebcd6d36c253de9d7ebb2e4c39c4⚽Sat, Jul 20, 2024github.com/Kiya86/Blender-Alarm-Clock/commit/59162063aeaf88d70a1a327f3354c2fc7bae7477Sat, Jul 20, 2024Check out what I made! An arcade cabinet! Here is a picture and the commit link! github.com/Kiya86/Arcade-Cabinet/commit/3878d7d6b880ab42d8fae7da80ceece26bdc79f4📷Sat, Jul 20, 2024github.com/Kiya86/Blender-Boat/commit/aa83a7c1d4c5b7a0071f62d16a3b7b0c722301c4Sat, Jul 20, 2024github.com/Kiya86/Blender-Cash-Register/commit/9c319537f3483925d8f9e33fde4b9033beb7abf2Sat, Jul 20, 2024github.com/Kiya86/Guitar/commit/46255dfe5fdb88ce91df564304d18f0ccd7fb552🎸Sat, Jul 20, 2024github.com/Kiya86/Cup-Of-Noodles/commit/cbe3a24cbe57216649f4c672644f297930e64431'Sat, Jul 20, 2024github.com/Kiya86/Apple-Charging-Brick/commit/6f40bd31c7ecf08aa217e229722344533532cfc0Fri, Jul 19, 2024github.com/Kiya86/Blender-Tissue-BoxWed, Jul 17, 2024I made a blender water bottle!! Here is the github with stl and blender file! github.com/Kiya86/Water-Bottle/commit/9294a2a04f9f009a92401804a426500a7070bc78 and github.com/Kiya86/Water-BottleWed, Jul 17, 2024I made a light switch!! github.com/Kiya86/Light-Switch and github.com/Kiya86/Light-Switch/commit/58f8eb012f5f82d173eb539f6f57d1f5dd2dc6e5Tue, Jul 16, 2024I've made a Lock in Blender! Check out the files here: github.com/Kiya86/Blender-Lock/commit/5cc5f8b87cae275eec214188da3eabe19609743d and github.com/Kiya86/Blender-LockTue, Jul 16, 2024I've made a Lock in Blender! Check out the files here: github.com/Kiya86/Blender-Lock/commit/5cc5f8b87cae275eec214188da3eabe19609743d and github.com/Kiya86/Blender-LockTue, Jul 16, 2024github.com/Kiya86/Blender-LockTue, Jul 16, 2024github.com/Kiya86/Blender-PillowTue, Jul 16, 2024github.com/Kiya86/Fluorescent-Lamp-Tue, Jul 16, 2024github.com/Kiya86/Blender-Antenna-Tue, Jul 16, 2024github.com/Kiya86/LED-LampMon, Jul 15, 2024github.com/Kiya86/RugSun, Jul 14, 2024github.com/Kiya86/Blender-Cabinet-Sun, Jul 14, 2024github.com/Kiya86/Blender-CounterSat, Jul 13, 2024github.com/Kiya86/Blender-SuitCaseSat, Jul 13, 2024github.com/Kiya86/Blender-ClockSat, Jul 13, 2024github.com/Kiya86/Hack-Club-LogoSat, Jul 13, 2024github.com/Kiya86/Blender-Brick-Sat, Jul 13, 2024github.com/Kiya86/Modern-House-Blender-Model-Sat, Jul 13, 2024github.com/Kiya86/Blender-FridgeSat, Jul 13, 2024github.com/Kiya86/Low-Poly-WheelSat, Jul 13, 2024github.com/Kiya86/BlenderFri, Jul 12, 2024github.com/Kiya86/BlenderFri, Jul 12, 2024github.com/Kiya86/Lamp-PostFri, Jul 12, 2024github.com/Kiya86/Blender-LampFri, Jul 12, 2024github.com/Kiya86/Old-TVFri, Jul 12, 2024github.com/Kiya86/Wooden-BedFri, Jul 12, 2024github.com/Kiya86/DinningTableFri, Jul 12, 2024github.com/Kiya86/HeaterFri, Jul 12, 2024github.com/Kiya86/DinningTableFri, Jul 12, 2024github.com/Kiya86/More-Realistic-DonutFri, Jul 12, 2024github.com/Kiya86/Laptop-Blender-ModelThu, Jul 11, 2024github.com/Kiya86/R32-Blender-ModelThu, Jul 11, 2024github.com/Kiya86/Old-Mac-Blender-ModelThu, Jul 11, 2024github.com/Kiya86/Jet-Engine-Blender-ModelThu, Jul 11, 2024github.com/Kiya86/ChairThu, Jul 11, 2024github.com/Kiya86/NoteBook-Blender-ModelWed, Jul 10, 2024github.com/Kiya86/Boom-Box-Blender-ModelWed, Jul 10, 2024github.com/Kiya86/Low-Poly-School🎒Wed, Jul 10, 2024github.com/Kiya86/Futuristic-Ship🚢Wed, Jul 10, 2024github.com/Kiya86/Donut-3D-ModelWed, Jul 10, 2024github.com/Kiya86/Hover-Board-ProjectWed, Jul 10, 2024github.com/Kiya86/iPhone-13-Pro-Max-Blender-Model-Tue, Jul 9, 2024github.com/Kiya86/Rocket-Tue, Jul 9, 2024github.com/Kiya86/Flight-Controller-Tue, Jul 9, 2024github.com/Kiya86/Blender-HouseTue, Jul 9, 2024github.com/Kiya86/Low-Poly-Blender-Tue, Jul 9, 2024github.com/Kiya86/Python-Quiz-Game-🎮
Check out this blender hammer I made! github.com/Kiya86/Blender-Hammer/commit/2c8bff4285005ad875cefaf8ac1965d158bf4da0
Check out this toilet and plunger I made lol. github.com/Kiya86/Blender-Toilet-and-Plunger/commit/6514b299ba9b2abb2595db52c4606b1b2fcbab85
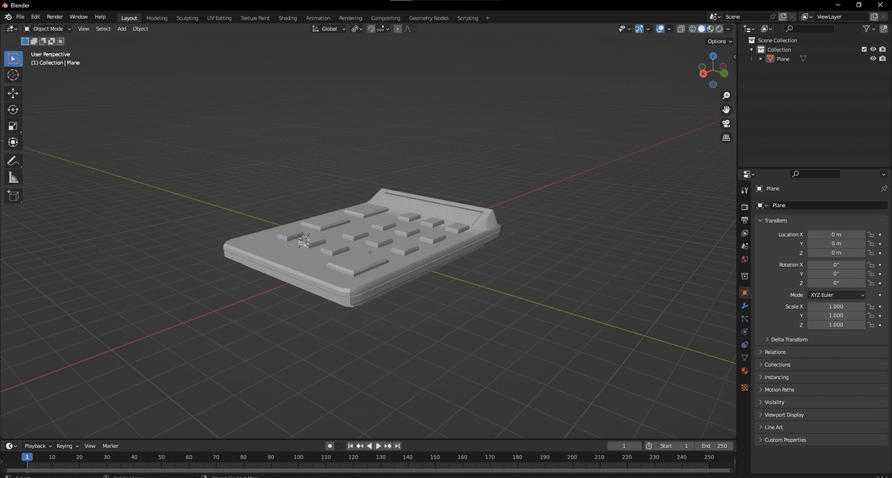
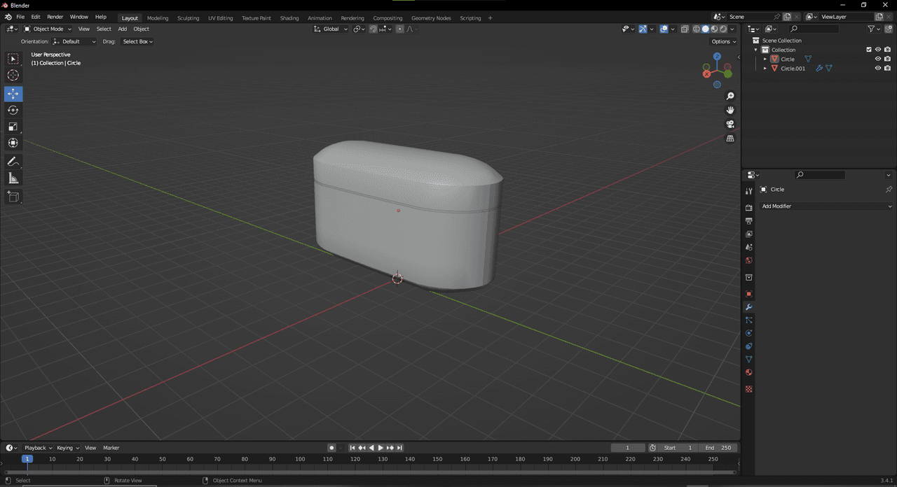
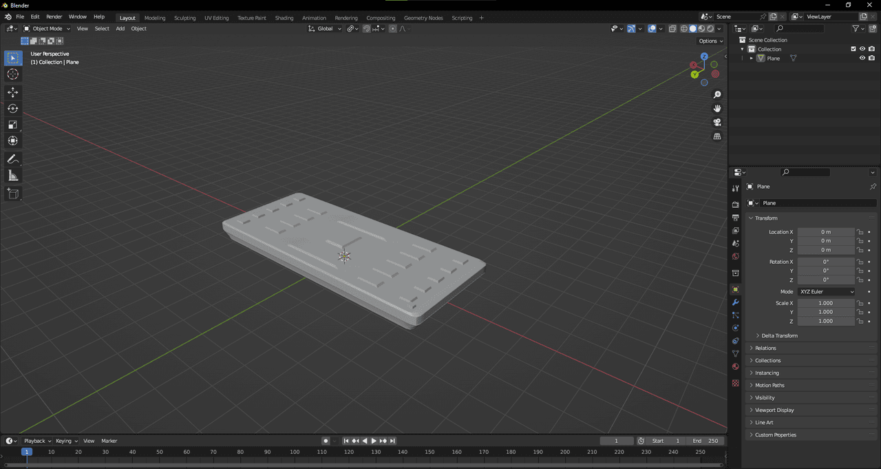
Checkout this blender Promethean Board I made! github.com/Kiya86/Blender-Promethean-Board/commit/01481bbf91811c6465da4b8d23b8abfb8ec3428b
Check out this awesome blender lamp I made in blender! github.com/Kiya86/Blender-Desk-Lamp/commit/83b17253b8778e7abb540dcbd06938ce29d531a9
Check out this cupcake/muffin I made! github.com/Kiwi4ever0/Blender-CupCake-/commit/afd2bc91adff05e695849173e513bf107f045dcc
Check out this blender bed I made! github.com/Kiya86/Blender-Bed-with-Frame/commit/78ff169cf5ec67f9eda0c1ff228523b86160c3ed
Check out this baseball bat I made! github.com/Kiya86/Blender-Base-Ball-Bat/commit/00481ba4b8dccac46c7cddbfac36b60da1edbff6
Hey! Check out this US Passport I made! (Not the best, but looks good) github.com/Kiya86/Blender-US-Passport-/commit/23c28674cd537ff4f8369dec0952f6fdc60d54f9
Hey! Check out this awesome rake I made! github.com/Kiya86/Blender-Rake/commit/2ca067703200886f32911ee67f87db11a44441bb
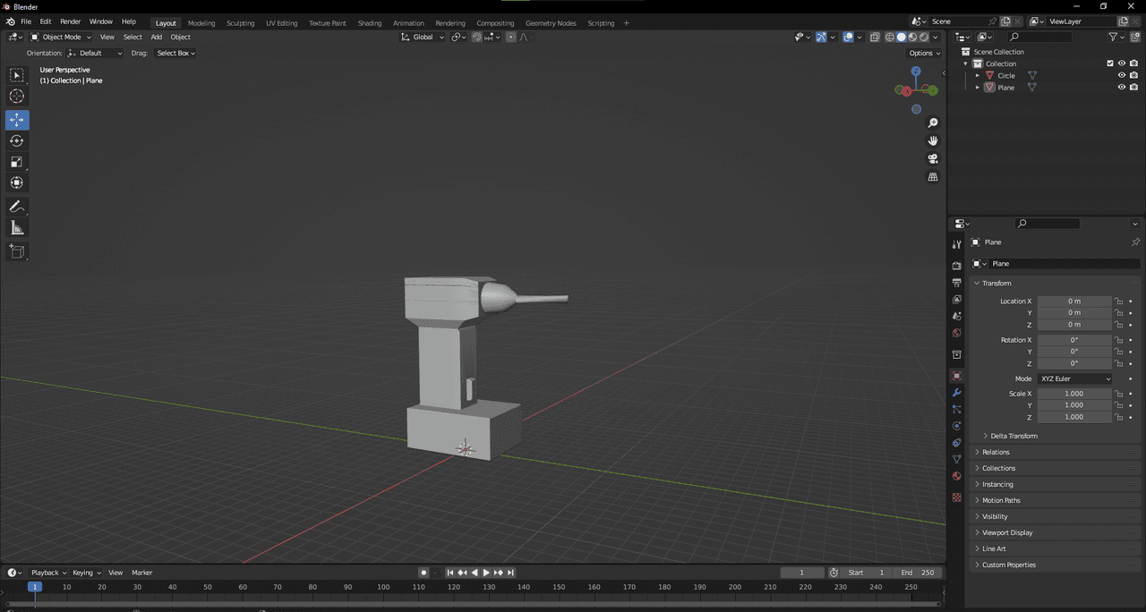
Hey! Check out this sick flashlight I made! github.com/Kiya86/Blender-Flash-Light/commit/bac82deb28896187a1047b4a44616992e6ff79ca
Check out these awesome blender ladders I made! github.com/Kiwi4ever0/Blender-Ladder/commit/e882580399eee48e4767b30f8becd26646bc0b9b#diff-080ed85e91eaae82d8cfb[…]1928202cf111b7b10f865679df
Check out this blender lantern in blender that I made! Here is the commit link and screenshot! github.com/Kiwi4ever0/Blender-Lantern/commit/6c781c2e43afc4ee34d3150e15f16c111897568d
Check out this beach umbrella I made! github.com/Kiwi4ever0/Blender-Beach-Umbrella-/commit/025387b91f3bce66c7d981079c88920a7671be34
Look at this! What is it you ask? It's a compass dummy! You don't have to be lost any longer! github.com/Kiwi4ever0/Blender-Compass/commit/4c948f0bd1ef88f72f22bd5ff944aff0821c247b
Also, check out these sick snowboards I made! One is more detailed than the other! Use it in your games, website or anywhere else! github.com/Kiwi4ever0/Blender-SnowBoard/commit/30095a2e1b2a22a2e11f3645c2c773242eaf4411
Check out this beach ball I made! github.com/Kiwi4ever0/Blender-Beach-Ball/commit/fb28f467ff56979e6fd2ecee2efe58d3a8a06953
Check out these awesome bookshelves I made! github.com/Kiwi4ever0/Blender-Book-Shelf/commit/dbde96dc170afc13a34929c9bbed21e71df1b465
Also, check out this shield I made! github.com/Kiwi4ever0/Blender-Shield-/commit/af8e84a8cb63eec5a3eb166015b777d018471e01 This is something you would find in the 1800's!
Check out this blender wooden bridge I made! github.com/Kiwi4ever0/Blender-Bridge/commit/322177ac5032df20c8d97813cfc224026e97e303
Check out this amazing watch tower I made in blender! (One of the best models I have made!) github.com/Kiwi4ever0/Blender-Watch-Post-/commit/e03eb5b8a2c25ae2a9204263d778f985dde2a312
Hey! Check out this Slack logo I made in blender! github.com/Kiwi4ever0/Blender-Slack-Logo/commit/e8ce4e63323a460a766c3d8aaba10990e51b8b09
Check out this UFO I made in blender (Rick and Morty inspired) github.com/Kiwi4ever0/Blender-UFO/commit/71c850530f441c1a2570908210c3a24d406f1041
Check out this funny blender robot I made! github.com/Kiya86/Blender-Robot/commit/e9e7f37bdbcf638563aa0f3c83d01be407153be1
Check out the 2 canes I made! github.com/Kiya86/Blender-Cane/commit/0edd4bad00e14cb231459d5517c4200678c224a8
Look at these 20L jugs I made! Perfect for refueling cars or carrying water 🙂 github.com/Kiya86/Blender-20L-Jug/commit/85551c1c81f8c1b36e7f1096bb34b0f39653fe88
Hey! Check out this 1L soda bottle I made! github.com/Kiya86/1L-Soda-Bottle/commit/ca3d77d6fa7ace790b700c78833c898be777be6a
Hey! Check out this dice I made! (It took so long lol) github.com/Kiya86/Blender-Dice/commit/aad37f7d6e997bddc3e4e2cc7741c5dbbb4ef597
I made a blender hook! You can now catch fish! github.com/Kiya86/Blender-Fishing-Hook/commit/5d46296d3669a45afb82ce1bacfbcf7cd06fe326 🐟
I made a blender fireplace! (Modeled based on my fireplace) Took around 50 minutes! github.com/Kiya86/Blender-Fire-Place/commit/5d4df0386eb8afdb2e46ef070444082529e56d11
I made a blender heater! You can now stay warm during winter! github.com/Kiya86/Blender-Space-Heater/commit/d693dc3c064c1ccc85672f4945f4288c14fc89a7
I made a blender chess board! github.com/Kiya86/Blender-Chess-Board/commit/81348992ff0267010ef3a1e3bb0d2e45ad0d9143
Here are some comfy house shoes! github.com/Kiya86/Blender-House-Shoes/commit/a5a635b956e94d64529573bfd9b45fe280504a5e
Hey! Check out the 1st Generation Apple pencil I made! github.com/Kiya86/Blender-Apple-Pencil-1st-Gen-/commit/9bea4a915b6ced0b9f3e32fe89843138667b3144
Check out this awesome power adapter I made (IR to US) github.com/Kiya86/Blender-Charging-Adapter-IR-to-US-/commit/a8a6841f30fb26eb438d22d7b000e17fd100a614
I made a blender pencil case/lunch box! github.com/Kiya86/Blender-Pencil-Case-Lunch-Box-/commit/ed7c7ad39a52a6b50c7dbf41ac9cb264acfe2c91
Blender Laptop V.2! This one is based of my actual laptop! (Msi Ge-75 Raider) github.com/Kiya86/Blender-Laptop-V.2/commit/8d4def05d79d51b259fc51ab35169e62f755b808
I made a blender rocket! (V.2) More pointy lol. github.com/Kiya86/Blender-Rocket-V.2/commit/4d0180c60cb47a43d158fb8aaeaa1612e126a70f
I made a blender headset! Modeled after oculus 3! github.com/Kiya86/Blender-Head-Set/commit/06c27b17f93122e32c63568403d077b8d0d1d24d
I made a blender mac! (Desktop Version) github.com/Kiya86/Blender-Desk-Top-Mac/commit/882095c8bf077e318af06b5528095b7798b6da99
I made some really cool blender cups! This is revision 2 from my original blender model! github.com/Kiya86/Blender-Cup-V2/commit/f6a225a421a5d24ca76e9cb10a86c2f2d5c9daa3
I made a blender 45-pound plate. TIME TO GET THOSE GAINS!!! github.com/Kiya86/Blender-20kg-Plate/commit/a465a26aa9d7c5918fe96a21f7124c244d0c3c2d
And here is the full sized roll! github.com/Kiya86/Blender-Paper-Towel-L-/commit/3d6b6e3b526051734adc9bdd506173f7d0f0e6e1
Blender TP Roll. Finally at last! Some good quality tp 🙂 github.com/Kiya86/Blender-Toilet-Paper/commit/fd587fc81c718c8fe3817947a209e8e2f30f4339
I made a blender telephone! It is antique and you can use it in your game or for other purposes! github.com/Kiya86/Blender-Telephone/commit/e6e47d3a5f8d4de78c5c6d14a85ed58d312c6c63
I made a blender Road Barrier! It also has a 2 way road! Free to use in all games or for other purposes! github.com/Kiya86/Blender-Road-Barrier/commit/8c7bf78f7320d8f804db44356627d8745f01764e
I made a blender wifi router! (Definitely not inspired by my wifi router) github.com/Kiya86/Blender-Wifi-Router/commit/7675a69522ce1ebd526cd8721ccb4de480f6dc7d
I made both Twitter logos! (New and Old) P.S. Old is better 🙂 github.com/Kiya86/Blender-Twitter-Logo/commit/f193e49cb933847ea954427900f7e9d1f0c5a09e
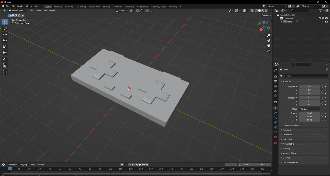
I made a blender PCB! Not a real PCB, but a mock one! github.com/Kiya86/Blender-PCB/commit/6eef12a933f0e4a3e7b3b0697491275dade7df88
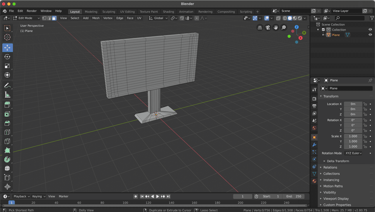
I made a blender bill board! github.com/Kiya86/Blender-BillBoard/commit/ca69bd898afa39dd1b902acbe2570b17f7d234f9
I made a blender stool! You can now sit on this comfortable stool! No more standing 😉 github.com/Kiya86/Blender-Stool/commit/d9f398ea0ecc0b6d4ae1fad7e8bb8b3037153d85
I made a blender washing machine! github.com/Kiya86/Blender-Washing-Machine/commit/108fe3fd80620591405f7d12412609de4953f808 (You can now wash your clothes :))
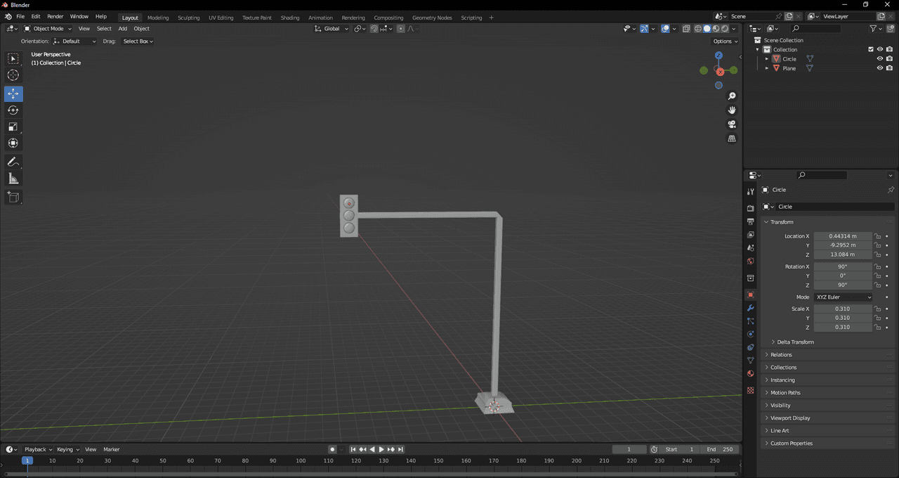
I made a blender traffic light! github.com/Kiya86/Blender-Traffic-Light/commit/9a2b81ec10c00e8455c6be9f6340f50d779bf0ef
I made a blender sword! Anyone is free to use it!! github.com/Kiya86/Blender-Sword/commit/498c27789b0fb3fbc69b35f46ebf9eca1bd46df4
I made a blender pot! (Definitely not from my house) github.com/Kiya86/Blender-Pot/commit/a1ee2a4a61c20fdc06214cb6cdc8edce2fdcb4ca
I made a blender deck of cards! github.com/Kiya86/Blender-Deck-Of-Cards/commit/2a9c65fab46a116e6efb017b89224b12a6352c67
I made a blender stove! github.com/Kiya86/Blender-Stove/commit/3fd740d557ad1c6b9a90e1401045879f440f7d0f
Coffee Table V.2 github.com/Kiya86/Blender-Coffee-Table-V.2/commit/3bdec9ecfa4affec1671a4eac344559ffde9d0a8
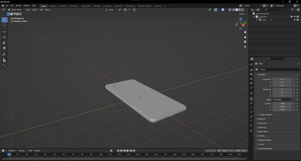
I made a blender iPhone Xr Model! github.com/Kiya86/Blender-iPhone-XR/commit/d71e4536d034296a85962fcc13c8e8f85dba6a00
I made a blender candle! github.com/Kiya86/Blender-Candle/commit/f33d75011e720d3c732ab7a2300561d654087699
I made a blender mini table (V1) github.com/Kiya86/Blender-Mini-Table-V1/commit/827f3ccdde8de70c8bf01cd992f0212b4fb0f41d
I made a blender mini table (V2) github.com/Kiya86/Blender-Mini-Table-V2/commit/960bef891d8498100f89c2c58688b1999a4523a7
I made a blender stop sign! github.com/Kiya86/Blender-Stop-Sign/commit/ab6c2c46e462b827743afae4ba2dd9af084e559d
I made a blender pelican case! github.com/Kiya86/Blender-Pelican-Case-/commit/bb3c4bbc402aaef6365e357b9c72185b74c1b9e6
I made a blender sugar cube! github.com/Kiya86/Blender-Sugar-Cube/commit/4f745af129bcd39fb77bc5568c1c7efbd6484807
I made a mini blender trash can! github.com/Kiya86/Blender-Mini-Trash-Can/commit/56ad60968a8efcd1c7f1d6c4db0483fc8dc4ede5
I made a blender One Wheel! github.com/Kiya86/Blender-One-Wheel/commit/d090cf9dfd63e17a470fd0dc15fcce5d171d95cd
I made a simi-detailed RPG Model! Probably one of my best models to date! github.com/Kiya86/Blender-RPG/commit/882a07e3244e031e2dc56a7c7c2c188c9c9bc03a
I made a blender DVD Model!!! github.com/Kiya86/Blender-DVD-Player/commit/66e06425df311389146ab5fd7b7766828a08e79c
I made a blender mouthwash model! github.com/Kiya86/Blender-Mouth-Wash/commit/ae5d31a3815fd20eb93a6496f23c3499e4130481
I made a cool blender Mirror! github.com/Kiya86/Blender-Mirror/commit/98b463f6769123c1e33d90113e825cb3317b3d01
I made a blender Ruler! github.com/Kiya86/Blender-Ruler/commit/7b4aefad6d9770daf1caecc9b0d9a143a19b2fe3
I made a blender screwdriver! Influenced by LTT! github.com/Kiya86/Blender-ScrewDriver/commit/aa164ed3fdb8620be9e9bce3cc855e77cfaf8520
I made a blender Pistachio! Yum! github.com/Kiya86/Blender-Pistachio-/commit/7f7703cbaa193774df780cb4e7c53b7315b03436
I made a very cool blender sock! Perfect for winter! github.com/Kiya86/Blender-Sock/commit/3b7810ab02b71007c545f933fb87eb2ad1da956f
I made a blender apple watch! Here is the link and the screenshot! github.com/Kiya86/Blender-Apple-Watch/commit/c60d8d89fb596d0654f011352945f066206cfa06
I made a blender projector! It is low poly with some detail! Here is a screenshot and the commit link! github.com/Kiya86/Blender-Projector-/commit/883c07f2d3dcb0726d6b35118b68d41fc6c5bc90
I made a blender projector! It is low poly with some detail! Here is a screenshot and the commit link! github.com/Kiya86/Blender-Projector-/commit/883c07f2d3dcb0726d6b35118b68d41fc6c5bc90
I made a blender paint brush! Here is the screenshot and commit link! github.com/Kiya86/Blender-Paint-Brush/commit/05eeae10fbfb6d99b9346ae337fdfe040460b574
I made a blender apple watch! Here is the link and the screenshot! github.com/Kiya86/Blender-Apple-Watch/commit/c60d8d89fb596d0654f011352945f066206cfa06
Check out what I made! An arcade cabinet! Here is a picture and the commit link! github.com/Kiya86/Arcade-Cabinet/commit/3878d7d6b880ab42d8fae7da80ceece26bdc79f4
I made a blender water bottle!! Here is the github with stl and blender file! github.com/Kiya86/Water-Bottle/commit/9294a2a04f9f009a92401804a426500a7070bc78 and github.com/Kiya86/Water-Bottle
I made a light switch!! github.com/Kiya86/Light-Switch and github.com/Kiya86/Light-Switch/commit/58f8eb012f5f82d173eb539f6f57d1f5dd2dc6e5
I've made a Lock in Blender! Check out the files here: github.com/Kiya86/Blender-Lock/commit/5cc5f8b87cae275eec214188da3eabe19609743d and github.com/Kiya86/Blender-Lock
I've made a Lock in Blender! Check out the files here: github.com/Kiya86/Blender-Lock/commit/5cc5f8b87cae275eec214188da3eabe19609743d and github.com/Kiya86/Blender-Lock